- 基于智能功率技術的熒光燈驅動電路設計
- 采用固定頻率半橋拓撲驅動線性熒光燈管的創新解決方案
- 采用單片電路的方法
在照明應用電子變換器實現中,成本制約因素驅動著技術的選擇。除下文要介紹的創新的縱向智能功率(VIPower)解決方案外,市場上還存在另外兩種不同的經典方法。第一種方法是基于IC器件,與若干個外部無源器件一起,驅動兩個高壓(通常高于400V)功率MOS晶體管,實現一個半橋變換器。第二種方法基于兩個高壓雙極晶體管和大量的無源器件,但是只能實現前文提到的另外兩個解決方案集成的具體功能中的部分功能。雙極解決方案被用于成本極其低廉、性能中低的應用中。
相對于經典的方法,本文提出了一個創新的解決方案,它的成本具有很強的競爭力,而且性能也可得到增強。
VK06TL采用意法半導體(ST)獨有的智能功率VIPower M3-3制造技術,這項技術允許在同一芯片上集成控制部分和功率級。功率級是一個“發射極開關”,這個“發射極開關”通過在一個共射-共基放大器結構中放置一個雙極高壓達林頓晶體管和一個低壓MOS場效應晶體管制成的,因此,這個解決方案實現了雙極器件的低壓降與斷態時高擊穿電壓之間的平衡,以及MOS場效應晶體管的開關速度快的特性。
由于在關斷狀態時,雙極晶體管級處于共基極模式,因此,從雙極晶體管的基極抽出貯存電荷的負基極電流基本上是集電極電流,因為這個原因,這個“發射極開關”結構可以實現一個很高的頻率(200kHz左右)。
這個特性使共射-共基放大器結構的開關性能比一個標準雙極晶體高出很多,可與一個場效應MOS晶體管媲美。因此,我們說這個器件沒有電荷貯存效應。這項技術的控制部分是采用BCD(雙極-互補MOS-雙擴散MOS)單元庫實現的。
熒光燈鎮流器驅動器
在VIPower M3-3技術基礎之上,我們設計了一個熒光燈鎮流器專用的驅動器(VK06TL)。這個器件采用兩種不同的封裝:SO-16表面組裝封裝和ST19通孔組裝封裝。
在圖1的變換器半橋中,VK06TL被指定用于上橋臂和下橋臂,因為采用兩個VK06TL,幾乎無需外部器件,只用兩個二次繞組就可以導通一次側扼流圈,所以,設計一個效率極高而成本極低的熒光燈變換器是可行的。

圖1:M3-3 橫截面圖
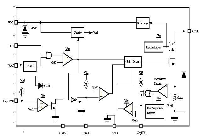
[page]這個變換器能夠恰當地管理一個高端熒光燈應用的全部必備的工作條件:啟動、預熱頻率和時長控制、點火和穩態階段。這個半橋可以實現過流保護(EOL:燈管壽命終止)、整流效應保護和過溫保護,從而創造一個全保護系統。如圖2:VK06TL的簡化塊圖所示,我們考慮到了以下幾個因素:

圖2:VK06TL簡化塊圖
功率級是由一個雙極高壓達林頓晶體管和一個低壓MOS場效應晶體管組成的共射-共基放大器,這個解決方案實現了雙極器件的低壓降與斷態時高擊穿電壓之間的平衡,以及MOS場效應晶體管的開關速度快的特性。這個功率級由雙極晶體管的基極上的固定電流供電,并由柵極端子控制。在導通狀態(Vg > Vthreshold),集電極電流可以通過MOS晶體管流向集電極,貯存階段開始。
在這個階段,發射極電流不再流動,而且集電極電流變成負基極電流。因為發射機開關操作,貯存時長降低到幾百納秒(無貯存效應)。一旦所有的基極電荷都被抽空,功率級就進入斷態。由于貯存時間短,功率級能夠以高于標準雙極晶體管的頻率工作(最高500KHz),同時還能維持一個很高的標準功率MOS無法達到的耐壓能力(最高1KV),而且導通損耗極低。
控制級和功率級都是由Vcc引腳供電,Vcc引腳通過一個電阻電容(R-C)網絡與直流總線相連。在啟動階段,電容通過一個高阻值的電阻器充電,因此,只需幾百微安。由于功率雙極晶體貯存基極電流是在通過‘Vcc充電網絡’連接Vcc引腳的電容上恢復的,因此,在工作階段,器件是自己給自己供電。
VK06TL這項特殊功能允許使用功耗更小的電阻器,而且上電橋臂電源無需充電泵。
必須從連接二次繞組的SEC引腳觸發、接通這個器件,同時,啟動振蕩電路還需要一個二極管交流開關管的功能。通過SEC引腳,系統可以負載諧振頻率振蕩,同時,通過CAP1、CAP2和CapPREH引腳管理預熱和穩態頻率。特別是,CapPREH引腳上的電容器用于設定預熱時長。
通過CapEOL引腳,系統可以確保燈管壽命終止(EOL)和過溫保護功能。如果檢測到這些故障功能中的任意一個,CapEOL電容器就會被充電,引起功率級關斷閂鎖。CapEOL的電容值用于設定保護時間。
值得再次強調的是,這個單片方法無需外部電阻器和連接器就實現了功率級電流檢測。此外,如上文所述,只需一個單片器件就可以集成一個溫度保護電路。
兩個高壓二極管用于續流和二極管交流開關管通道,直流總線上的典型電壓是400V,因為在多數應用中,需要連接一個PFC級(功率因數控制器),同時,這個器件的集電極-源極擊穿電壓保證在最高600V。

圖3:VK06TL應用原理圖
應用電路板
目前開發出了兩個參考板:一個使用SO-16封裝(表面安裝封裝),另一個使用SIP9封裝(通孔封裝)。兩個電路板都基于圖3所示的原理圖。
應用提示
為了測試電路板的目的,在輸入端子連接一個電解電容(10μF, 450V)十分重要,以便旁通直流電源電壓與電路板之間連線上出現的寄生電感。
預熱頻率必須固定,以確保電流值足以預熱陰極,而不會導致燈管點火。
參考電路板的預熱頻率大約59KHz,峰流大約800mA。由于諧振電容C=8.2nF,在預熱階段,它的電壓低于一個58W T8燈管的預熱額定電壓(350V峰壓)。預熱時長大約0.84s。
采用表面組裝封裝電路板上的主波形的穩態階段:工作頻率大約為34KHz,峰流大約為700mA。
參考電路板的熱分析
我們對圖3中電路板進行了熱分析,同時測量了器件的溫度。每個器件的散熱銅面積大約100mm2。溫度是通過在SO-16封裝頂部放置K型熱電耦測量的。測量環境有種不同的外界溫度:室溫(大約25oC)和外界溫度(50oC)測量結果見匯總表1:

表1:器件外殼溫度
本文簡要介紹了ST開發的采用固定頻率半橋拓撲驅動線性熒光燈管的創新解決方案。
采用了系統芯片的方法:在同一個芯片上集成控制部分、保護電路和功率級。
由于采用這種單片電路的方法,系統可靠性得到了提高,此外,系統集成和超小型封裝還實現了更小、更便宜的應用電路板,向系統微型化邁出了一大步。


