【導讀】單節 AA 電池是一種極為方便的電源,適用于便攜式低功率應用。典型 AA 電池提供 2 安培小時容量,可以提供超過 2A 的峰值供電電流。電池在充滿電時通常能提供 1.5V,在放電時能提供 0.9V。這個數值不包括內部電阻壓降,壓降范圍在 100mΩ 和 120mΩ 之間。要將該電壓范圍轉換為 3.3V 或 5V 穩定電壓,可以使用多款用于啟動和采用低輸入電壓工作的 DC/DC 升壓轉換器來完成。這些設備采用同步開關管,所以下管能夠啟動電感。然后,由上管將存儲的電能傳輸至輸出電容和負載。
將 AA 電池的供電電壓提升至 5V
單節 AA 電池是一種極為方便的電源,適用于便攜式低功率應用。典型 AA 電池提供 2 安培小時容量,可以提供超過 2A 的峰值供電電流。電池在充滿電時通常能提供 1.5V,在放電時能提供 0.9V。這個數值不包括內部電阻壓降,壓降范圍在 100mΩ 和 120mΩ 之間。要將該電壓范圍轉換為 3.3V 或 5V 穩定電壓,可以使用多款用于啟動和采用低輸入電壓工作的 DC/DC 升壓轉換器來完成。這些設備采用同步開關管,所以下管能夠啟動電感。然后,由上管將存儲的電能傳輸至輸出電容和負載。
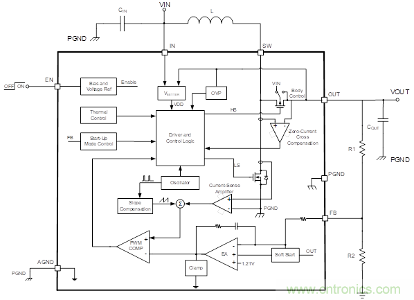
MP3414 是一個 AA 升壓轉換器示例,它具有一個 1.5A 下管,可以利用最低 0.9V 電池輸入升壓實現 3.3V 輸出和 400mA 負載。圖 1 所示為 MP3414 電路。同步上管取代了電路中的分立式二極管,并在短路和故障情況下提供限流和輸入/輸出隔離。

圖 1:同步升壓轉換器電路圖
雖然 MP3414 是適合單節 AA 或 3.3V 電壓不錯的解決方案,但其最大輸出電壓限制為 4.0V,開關電流限制(1.5A)則低于電池可以提供的最大電流。
對于輸出電壓和負載更高的應用,可以使用多種具備更高的最大電流和電壓規格的升壓 DC/DC 轉換器,雖然這些轉換器的輸入電壓范圍可能受到限制。例如,MP3424 具備最高 9.5A 的開關管電流和 5.5V 輸出電壓,以及最低 2.0V 的上電電壓和最低 1.6V 的工作電壓。根據這些規格,可以看出 MP3424 可能不太適合單節 AA 電池應用;但是,通過使用特殊的電路技術和系統設計,我們可以獲取一種有用的解決方案。
更高功率的 AA 升壓電路
升壓轉換器電路使得開關電源路徑可以和輸入偏置相互分離,并且采用低功率輔助電源實現大電流升壓設計。圖 2 所示為 MP3424, 其電路將開關電流路徑和輸入偏置分離開來。

圖 2:單節電池、大電流升壓轉換器
MP3424 輸入和使能引腳僅消耗極少量電流,如果在啟動之后,輸出被調節至高于 3V,那么設備會與輸出偏置。這意味著,偏置次級電源可能是一個小型 3V 鋰電池,是一個次級 DC/DC 轉換器,或者是使用 AA 電池的充電泵設備。
MP3424 的最大開關電流限值為 9.5A,但包含一個電流檢測電路,可以產生可調節的最大輸出電流。AA 電池的內部電阻將峰值電流限制為最大約 3A,在輸入為 0.9V 時為約 2A(在實際輸入為 0.7V 時,ESR 損失為 0.1Ω x 2A = 0.2V)。RSENSE 可使用公式(1)計算得出:
IOCL=VOCL/RSENSE
其中IOCL 是輸出恒定電流限值VOCL = 30mV.
電流限值為 400mA 時,, RSENSE為0.075Ω. 當設備負載增大到電流限值時,峰值開關電流受到限制,以支持該電流(在輸出為 5V 時約為 3A)。因此,輸出電壓開始下降。輸出電壓保持為較低的恒定電壓,AA 電池則保持安全的峰值電流。如果負載增加,輸出最后會降低至低于輸入,上管 MOSFET 會將電流導入負載。如果 VOUT 降至預期輸出的 50% 以下,設備會進入短路限制和關斷狀態,并每隔 40µs 重試一次。
出色的便攜式脈沖電源
在滿足便攜式設備對間歇脈沖峰值功率的需求時,恒定電流功能非常有用。許多應用需要傳感器、處理器和存儲器短時運行,然后關斷,并重復這種操作。這種過程可能隨處進行重復,頻率從幾百次/秒到僅僅一次/秒。因為所需功率可能超過單節 AA 電池的峰值容量,另一種解決方案是增高至更高電壓,然后在兩次突發之間將電荷存儲在電容中。如此,電容可以在突發期間放電,然后再重新充電。
圖 3 所示為一個峰值脈沖供電系統示例應用。

圖 3:峰值脈沖供電系統
圖 3 所示為一個峰值脈沖供電系統示例應用。
在此應用中,負載為 5W,恒定保持 100µs(例如 IR LED),初始電壓為 5V,按 1.0ms 為間隔重復。MP3424 對一節 AA 電池進行升壓,采用 1.5µH 電感,以及一個 220µF 電解輸出存儲電容。開關頻率固定為 580kHz,輸出電流限值設置為 0.3A 恒定值,以為輸出電容充電。采用放電電容電源提供恒定 5W,并得出一條放電曲線(參見圖 4)。該模擬曲線中包含電容的 30mΩ 串行電阻。

圖 4:放電曲線
注意,MP3424 可以在放電期間升壓,但在本例中,MP3424 被禁用,負載電流由電容單獨提供。由于輸出功率是恒定的,且負載源極電壓下降,所以電流提供的電源會隨時間增加。放電之后,電容的電壓約為 4.5V。
電容通過啟用 MP3424(具備 300mA 恒定電流輸出)來充電。使用 dt = C x dV / I,可以計算得出充電時間為(220e - 6 x 0.5)/ 0.3 = 367µs,如此,可以在 1ms 周期時間內讓電容重新達到 5V,且還具有多余時間。當輸出電壓達到 5.0V 時,MP3424 切換到低負載電流跳頻(PFM)模式,幫助降低電池消耗。MP3424 的電流控制使電池在充電周期內的峰值電流保持在 1.5A 左右,可以防止 ESR 導致電池電壓過度下降。
給超級電容充電
另一個高峰值電流應用要求在兩次放電之間保持長時間充電,以免造成電池消耗。這種特殊應用要求功率恒定為 2.0W,放電時間為 500ms,并在首次放電之后進行時長 2 秒的二次放電。之后,該系統可以閑置一個月。圖 2 中同樣的 MP3424 電路的輸出為 5V 時,可以與 0.5F 超級電容(SC)配對,獲得更長的放電時間。超級電容擁有更高的 ESR(約為 0.4Ω),所以降壓穩壓器的輸入端存在壓降。在放電期間,此壓降約為 0.25V。截止電壓為約 4.1V,在 1 秒充電時間內存在 300mA 恒定電流。放電時間和充電時間為 1.5 秒時,可以達到實現 2 秒周期時間的條件。
由于 MP3424 的輸出和檢測引腳存在泄漏,所以在設備被禁用(以保護電池)時,超級電容會在一個月內保持非活動放電。對于這種應用,輸出 P 通道開關管會將 SC 和升壓電路隔離開來,并由微控制器用來啟動放電/充電周期的使能信號來實施控制。單個封裝中的 N 通道和 P 通道組合通過使能高信號來實施開關,將超級電容的關斷泄漏降低至低于 50nA。圖 5 顯示了整個電路。

圖 5:超級電容為電路充電,以實現峰值脈沖功率
結論
對于電源功率有限的應用,例如低壓電池,在升壓 DC/DC 調節器中采用可編程恒定電流模式非常有用。使用升壓轉換器上的開關引腳提供單獨的電源輸入,同時采用小型輔助電源偏置該設備,以發揮電池電源的所有潛在功率。
免責聲明:本文為轉載文章,轉載此文目的在于傳遞更多信息,版權歸原作者所有。本文所用視頻、圖片、文字如涉及作品版權問題,請聯系小編進行處理。
推薦閱讀:


