【導讀】電源轉換領域用上氮化鎵(GaN)器件后,能實現更高能量密度和更快開關速度,但GaN FET沒有體二極管,且柵極電壓限制嚴苛,死區時間的設置成了老大難問題。死區時間太短會引發“直通”,直接損壞器件;太長又會讓反向導通損耗飆升,拉低效率。本文以15V-36V輸入、12V/15A輸出的LTC7891降壓轉換器為例,解析其開關邏輯,分析死區時間對器件性能壽命的影響,分享含探頭選擇、布局優化的測量技巧,助力平衡效率與器件安全。
引言
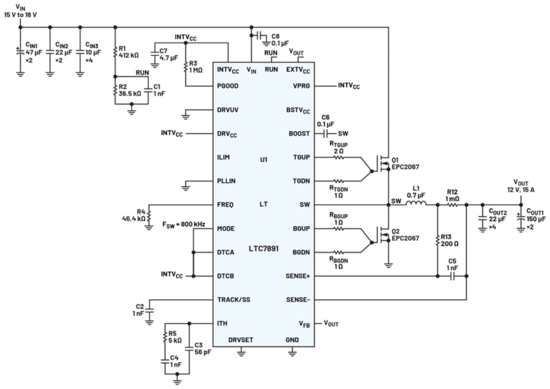
在電源轉換領域引入氮化鎵(GaN)等寬帶隙FET器件,能夠實現更高的能量密度、更快的開關速度和更低的損耗,這主要得益于這類器件顯著降低的柵極電容(Cg)。然而,GaN FET的VGS限制非常嚴格,且其不具備體二極管。因此,如果為了避免柵極振鈴而降低柵極擺率,則在較長死區時間下,反向導通損耗會大幅增加。此外,GaN FET同樣容易遭受直通效應的有害影響。因此,為了充分利用這類器件,必須優化死區時間。來看一下圖1所示的典型應用。這是一種15 V至36 VIN、12 V/15 A降壓轉換器,采用LTC7891。這款器件專門設計用于驅動GaN器件。我們將以此應用電路為例,探討如何準確測量死區時間和過沖,同時優化柵極電阻。

圖1.800 kHz、15 V到36 VIN、12 V降壓型穩壓器提供高達15 A的輸出
關于開關操作的考慮因素
這款降壓轉換器具有智能近零死區時間,其開關網絡由驅動控制開關Q1頂部柵極(TG)和同步開關Q2底部柵極(BG)的控制器組成。頂部柵極通過單獨的上拉/下拉電阻(TGUP、TGDN)驅動,底部柵極通過單獨的上拉/下拉電阻(BGUP、BGDN)驅動。每個開關周期中的開關電流利用輸出濾波器網絡L1和COUT進行平均,產生一個穩定輸出電壓。
理想轉換器的開關沒有能量損耗,其通斷會瞬時完成且完全同步。然而,雖然GaN FET因其低電容而能夠比其他技術更快地導通和關斷,但在控制器指令開關導通與開關達到完全導通狀態之間仍存在延遲。開關的關斷也是如此。由于這種延遲,開關存在轉換損耗,構成了開關操作總損耗中不可忽略的重要部分。這些損耗會轉化為開關熱量,從而影響效率,并最終對FET的運行施加熱限制。如何有效應對這些由非理想開關施加的限制呢?
如果兩個開關同時完全導通(哪怕持續時間非常短暫),低RDS(ON)將造成VIN與GND之間短路,最終將導致開關徹底失效。如果兩個開關均處于部分導通狀態,高漏電流將導致瞬時高溫,此現象會致使開關承受熱應力,進而縮短其使用壽命。這種情況就是所謂的“直通”(圖2)。在初始切換階段,大約有8 ns的死區時間,開關電流首先以正常di/dt速率達到輸入電流水平,隨后隨著電感充電而逐漸上升。下一轉換階段具有對稱的上升沿和下降沿,兩個晶體管可以同時處于部分導通狀態,導致漏極電流出現明顯的尖峰,但仍低于I(DS)MAX。最后的轉換階段允許導通時間重疊2 ns,漏極電流尖峰遠超FET額定漏極電流。

圖2.死區時間不足導致的直通
為了避免這種情況,控制器關斷一個開關后,應延遲另一個開關的導通,此延遲時間被稱為死區時間。只有設定的死區時間足夠長,使器件有足夠時間完成完全導通和完全關斷狀態的轉換,才能防止直通現象(圖2)。但是,如果此時間過長會發生什么?MOSFET具有寄生二極管,它會在FET仍處于關斷狀態的同時,箝位開關節點并防止反向擊穿。FET完全導通所需的時間越長,這種暫態VF × IDS功率損耗對效率的影響就越大。只有當FET完全導通后,才能用低得多的IDS2 × RDS(ON)損耗替代(通常為0.8 V到1.0 V的)VF × IDS功率損耗。GaN FET則沒有這種體二極管結構。在反向電壓下,GaN FET會箝位在高得多的電位,橫向晶體管結構的典型箝位電壓為2 V。這意味著,即使是適中的死區時間,也會造成過高的功率損耗,因此GaN FET控制器需要盡可能減少死區時間。為了解決這一問題,基于MOSFET的設計通常在同步開關的MOSFET兩端并聯一個肖特基二極管,以降低死區期間的正向壓降。然而,在GaN所適用的高頻開關應用中,二極管的結電容會迅速成為損耗的主要來源。與這些考慮因素相關的利弊權衡如表1所示。
表1.48 V至12 V、500 kHz FSW、20 ns死區時間下的損耗

表2.DTC模式配置

基于GaN的設計現在似乎陷入了兩難境地。死區時間設定過短,可能導致直通故障,使開關器件瞬間損毀;而死區時間設定過長,則可能引發過熱,導致器件因焊點失效而從電路板脫落。如何在高效轉換與充足安全裕度之間取得適當的平衡?解決這一難題的最簡單方法,或許是選用具備智能近零死區時間或芯片級自適應死區特性的轉換器。LTC7890和LTC7891降壓控制器分別是雙通道/單通道降壓設計,專門用于驅動GaN FET,具有引腳可選的智能近零死區時間、自適應死區時間和精密電阻可調死區時間控制選項。這種架構能夠巧妙地測量實際VGS和VSW電平,從而智能地控制時序,確保驅動任何器件時都能實現精確性和安全性。其核心在于通過快速調整來精準控制死區時間。與傳統的開環柵極驅動不同,它會實時調整死區時間,確保開關的導通和關斷完全按照控制器的指令發生,而非受柵極信號、寄生柵極電阻和電容所左右。這樣不僅能有效降低反向導通損耗,還能充分利用GaN固有的近零反向恢復損耗特性。關于這些工作模式的完整指南,請參見表2。用戶只需驗證設定的模式和時序是否正確實現。不過,驗證過程本身也存在一些挑戰,設計人員必須首先解決這些挑戰。
測量和布局考慮因素
要準確測量死區時間和過沖波形,必須高度重視探測技術及其實施。相對于MOSFET,GaN FET具有非常嚴格的VGS限制,其典型值為5 V,而ABSMAX為+6 V到-4 V。強柵極驅動結合寄生電抗元件會導致振鈴,即便短暫的電壓偏移也可能損壞GaN器件。與MOSFET相比,GaN柵極對驅動引腳展現出更低的電容,這一特性使GaN在高頻應用中更有優勢。然而,探頭本身會引入寄生電抗元件,可能會使波形失真,導致測量結果無法準確反映柵極在未被探測時的真實表現。用手握住探頭并使用最少的輔助設備,是一種存在較大風險的做法。手一旦滑脫,后果可能相當嚴重。傳統的鱷魚夾引線也不適合這種情況。如果頂部柵極和開關節點的回流路徑設置合理,傳統上推薦使用定制尾纖探測技術,以獲得良好的示波器測量結果(圖3)。但對于浮空頂部柵極,這種探測方法依然存在問題。一種解決方案是使用諸如MMCX樣式的連接器,或使用可以適配MMCX探頭尖端的排針。底部柵極可將接地端作為基準,而頂部柵極可將開關作為基準,因此必須使用某種形式的隔離探頭。在頂部柵極的測量中,光學探頭(例如Tektronix TIVP或漂移更小的新型TICP)可以提供這種隔離,并利用MMCX連接器。圖4顯示了一個正在進行的典型LTC7891死區測量設置,MMCX連接器位于FET柵極引腳正下方,并耦合到1 GHz光學探頭。

圖3.對底部柵極和開關應用適當的探頭技術,有效降低振鈴偽影

圖4.Tektronix TIVP100光學探頭通過MMCX連接器連接到頂部柵極
連接器本身是就是一種權衡的體現。表面貼裝MMCX連接器會占用電路板空間,這對于那些要求緊湊布局和高功率密度的設計而言,無疑是一個問題。如果連接器被(理想地)直接部署于FET的柵極和源極引腳之間,且不引入額外的柵極走線,這可能導致布局比預期更分散。另一方面,若將連接器放置在布局的邊緣,則會引入額外的走線電感和電阻,進而降低測量準確度。另一種方案是使用通孔接頭,這些接頭僅用于測量,在最終裝配時可移除。但是,這種方案需要借助適配器,不僅會略微增加寄生效應,還要在焊盤堆疊結構的所有層上都預留環形開口。通過合理權衡各項因素并優化電路布局,可有效抑制探頭寄生參數引起的過沖與振鈴(圖5)。紅框中的原始布局將MMCX連接器牢固連接到開關節點,柵極節點通過通孔和內部走線連接到GaN FET的柵極焊盤。紅色波形顯示振鈴幅度超過+6.4 V/–9.1 V。仍使用相同的2.2 Ω上拉/1.0 Ω下拉柵極電阻,但修改藍框中的布局,將MMCX本體與開關節點分開,代之以開爾文連接,由此測得的藍色波形顯示,頂部柵極關斷時的振鈴幅度降低至+2.4 V/–1.8 V。值得注意的是,即使只是對電路布局進行些許調整,也可能顯著影響過沖的測量結果,而這一參數對于抑制過沖并避免GaN FET被過度驅動至關重要。

圖5.頂部柵極關斷波形,顯示了探頭連接中寄生參數的影響。紅色:非開爾文連接;藍色:基于開爾文連接的MMCX連接器。20 ns/div、2 V/div使用Tektronix TIVH 1 GHz光學探頭。
一旦測量技術得到驗證,驗證死區時間的過程便可開始。無論采用哪種探頭測量頂部波形,第一步始終是利用一個公共信號源,對探頭進行相對于底部信號的去偏斜處理。死區時間是相對的,只要公共信號無任何水平偏移,那么一個通道相對于另一個通道的偏斜就無關緊要。這也有助于確保增益誤差和失調(光學探頭的常見問題)得到糾正,或者至少知道存在誤差和失調,以便在測量后進行調整。在采集用于決策的數據之前,務必讓光學探頭達到熱穩定狀態。此外,通常建議記錄所有增益和失調設置。
完成設置后,應在應力最低的電壓和電流下(降壓控制器使用較低VIN,升壓控制器使用較高VIN)進行基線測量,然后再挑戰設計的功率極限。柵極過沖會隨著輸入電壓和輸出電流的變化而變化,如果設計的裕度有限,最好在達到極限應力之前發現并糾正過沖問題。如果用于測試的示波器具有參考光標,建議將光標放置在GaN VG數據手冊規格的上限和下限處,以便直觀地查看可接受的范圍。使用開關節點波形來觸發并疊加頂部和底部柵極波形,以獲得死區時間的最佳圖像。最好使用差分或光學探頭來測量頂部柵極波形。如果測量必須相對于接地端進行,通常建議使用示波器波形數學函數(如果可用),從頂部柵極節點輸入中減去開關節點,以獲得一個基于虛地的波形進行分析。
具備智能近零死區時間或自適應死區特性的控制器(如LTC7890/7891),通過實時監測VGS和VSW電平調整時序,為解決這一矛盾提供了高效方案。同時,精準測量死區時間和過沖波形離不開合理的探測技術與電路布局,比如采用光學隔離探頭、優化MMCX連接器布線等,才能真實反映器件工作狀態,保障設計的可靠性。作為系列文章的第一篇,本文為后續深入探討GaN降壓控制器的動態特性奠定了基礎。





