【導讀】有噪聲的電源和其它一些因數可能會影響RFID的性能。RFID閱讀器的工作周期包括幾個階段,只在短暫的接收階段才受噪聲影響。本設計實例利用這個特性在接收和空閑階段關閉開關電源,利用電容存儲的能量來供電,從而以一個簡單而低成本的電路設計有效解決 RFID讀取的抗噪聲問題。
射頻標簽(RFID)是一項偉大的技術,但是有噪聲的電源和其它一些因數可能會降低其性能。采用低頻信號(比如130kHz)的RFID閱讀器,如業內常用的TIRIS RFM-007B,對這個頻率范圍內的噪聲就非常敏感。開關電源經常會產生這個頻率范圍內的噪聲,因此為了得到最大的靈敏度,通常需要使用較重的、昂貴的線性電源。
然而,RFID閱讀器的工作周期包含多個階段,只有一個階段對噪聲敏感。這幾個階段分別是:大功率階段(發射,功率10W,持續時間50ms);低功率階段(接收,18ms);空閑階段(最長33ms,取決于固件)。噪聲只是在時間很短的接收階段出現的問題。
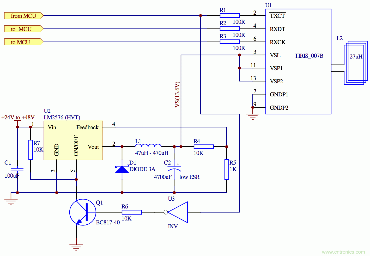
本設計實例在接收和空閑階段關閉了開關電源,讓模塊使用C2中存儲的能量繼續工作。

圖1:選擇性關閉電源的RFID。
像LM2576這樣的降壓轉換器都有一個關斷輸入引腳,使得上述操作很容易實現。
MCU的RFID模塊發射控制線(/TXCT)通過U3和Q1也可以控制關斷線,若是需要還可以采用獨立的MCU輸出來控制關斷線。

圖2:典型的電源工作周期時序。
叉車經常使用RFID進行位置檢測,從而實現自動物流以及限速等安全功能。
電動叉車所處環境的噪聲特別大,電機驅動中所產生的高頻調制大電流使RFID工作起來相當困難。若是使用本文介紹的控制技術,使RFID周期與修改后的電機驅動周期保持同步,由電機驅動干擾引起的靈敏度降低的問題就可以得到極大的改善。
本文轉載自電子技術設計。




