【導讀】小功率開關電源面臨著寬電壓適配、低功耗、高效率等多重性能挑戰。2025年12月17日,大聯大控股旗下友尚針對性推出基于KEC電機驅動器的高效電源解決方案,依托KEC核心控制器KIC3927的創新技術,為工程師攻克開發難題提供了有力支撐,精準契合當下電子設備對電源系統的高品質需求。
隨著電機在各類電子設備中的普及,對為其供電的小功率開關電源(SMPS)提出了更高的要求:不僅需要在220V寬輸入電壓范圍內穩定工作,還必須實現低待機功耗、高轉換效率及全面的保護功能。針對此挑戰,大聯大友尚推出的基于KEC電機驅動器的高效電源方案,為工程師快速開發高性能產品提供了理想的參考設計。


圖示1-大聯大友尚基于KEC產品的高效電源解決方案的展示板圖
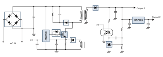
KIC3927是KEC旗下一款集成準諧振電流模式的PWM+PFM控制器,可用于非隔離反激式轉換器,通過創新的多模式控制策略突破性能瓶頸。該方案提供三級輸出:初級側輸出310V/0.5A用于電機驅動,次級側輸出12V/0.6A和5V/0.5A為MCU供電。

圖示2-大聯大友尚基于KEC產品的高效電源解決方案的場景應用圖
KIC3927是KEC旗下一款集成準諧振電流模式的PWM+PFM控制器,可用于非隔離反激式轉換器,通過創新的多模式控制策略突破性能瓶頸。該方案提供三級輸出:初級側輸出310V/0.5A用于電機驅動,次級側輸出12V/0.6A和5V/0.5A為MCU供電。
KIC3927的優勢在于智能模式切換機制:在重負載條件下,KIC3927在QR模式下工作,以減少開關損耗;在高線路輸入電壓下,它在固定頻率(55kHz)CCM模式下工作;在中等負載或輕負載條件下,它以QR+PFM模式工作,以提高轉換效率。為了在空載情況下將功耗降至最低,芯片進入突發模式以降低待機功率。此外,KIC3927集成了過流保護、過載保護、輸出過壓保護、VDD過壓和欠壓鎖定等綜合保護功能,以防止異常情況發生。

圖示3-大聯大友尚基于KEC產品的高效電源解決方案的方塊圖
憑借優化的多模式控制架構與智能調制策略,方案成功解決了小功率開關電源在寬負載范圍內的能效平衡難題。方案為工業控制、消費電子等領域的電機、MCU及柵極驅動器電源設計提供了經過全面驗證的參考標準。其展現的高性能與高可靠性特點,結合KIC3927控制器優異的綜合性能,將顯著縮短工程師的研發周期,助力快速開發符合現代能效標準的新一代開關電源產品。
核心技術優勢:
高性能多模式控制;
寬輸入電壓范圍220VAC;
高效率;
快速線路/負載瞬態補償;
通過QR+PFM在輕負載下實現高性能;
過壓保護;
過流保護;
自動恢復過載保護;
自動恢復輸出短路保護;
斷電保護;
帶有FOCP的次級繞組短路保護。
方案規格:
輸入電壓:220VAC;
輸入電壓低壓:85VAC;
輸出電壓:當輸入電壓為220VAC時,輸出電壓為310VDC/0.5A;
輸出電壓:在無負載條件下為12VDC,滿載條件下為0.6A=12VDC;
輸出電壓:在無負載條件下為5VDC,滿載條件下為0.5A=5VDC;
12V的最大輸出電流:0.6A;
5V的最大輸出電流:0.5A;
輸出功率:10W;
滿載條件下的工作頻率:55kHz;
系統效率:在110VAC和滿載條件下為60%,在220VAC和滿載條件下為60%;
電路板尺寸:80mm×110mm。
此次推出的電源方案,憑借KIC3927控制器的智能模式切換與全面保護特性,不僅高效解決了小功率開關電源的性能痛點,其清晰的輸出設計也進一步提升了方案的實用性與適配性。這一方案的推出,不僅為相關產品的快速開發提供了可靠路徑,也彰顯了大聯大控股在半導體分銷領域整合優質資源、賦能產業創新的核心優勢,有望在亞太地區電機驅動相關市場中發揮重要價值。




