【導讀】在嵌入式軟件開發中,利用完整的應用跟蹤,可為開發人員分析其產品行為提供無限的可能性。通過對應用程序的全面了解,他們可以跟蹤每一條指令,看看他們的應用程序是否按照預期運行,或者是否出現錯誤或漏洞。那么,如何才能最大化地利用現有可用的RISC-V跟蹤呢?
在開始新的隔離式DC-DC設計時,系統工程師必須解決所有這些難題。系統工程師需要一種體積小、成本低、高度可靠且易于設計的解決方案。現在,您可以使用無光耦解決方案簡化設計并縮小解決方案尺寸。
各行各業(比如工廠自動化、樓宇自動化、電動汽車、汽車電子、航空電子、醫療設備、商業設備等)中的許多電力系統都會采用隔離式DC-DC轉換器,原因有三:
安全:防止浪涌電流損壞設備并防止人員受到主電源的傷害。圖1顯示了一個主電源與次級隔離的電力系統,其中操作人員可能會接觸到次級。如果沒有適當的安全隔離措施,發生雷擊時,極高的浪涌電壓可能會通過設備沖擊操作人員和地面。其后果幾乎是致命的。此處的隔離柵可以將危險的浪涌能量引回主接地,防止其流向操作人員。
圖1.安全隔離。
避免形成接地環路:在大型或復雜系統中,不同區域會存在接地電位差。此處通過隔離來避免形成破壞性的接地環路,并將數字噪聲與精密模擬系統隔離。
圖2.通過隔離避免形成接地環路。
電平轉換:有時,許多電源軌混合組成的系統會使用隔離式DC-DC轉換來生成多個隔離正向和/或負向輸出電壓。
圖3.電平轉換隔離。
圖4顯示了一個傳統的隔離式DC-DC轉換器。該解決方案使用光耦合器、誤差放大器和基準電壓源來構成一個跨越隔離柵的反饋環路。在此實現方案中,輸出電壓通過誤差放大器進行檢測,然后將其與基準電壓進行比較。信息通過光耦合器傳送到隔離柵另一側的主面,主面的控制電路對功率級進行調制以調節輸出電壓。
圖4.使用光耦合器和相關反饋電路的傳統隔離式DC-DC轉換器。
這種解決方案一直都能很好地發揮其作用,但隨著設備尺寸逐漸縮小,導致其幾乎沒有容身之地。光耦合器、誤差放大器和基準電壓電路共有12個元件,大大增加了總設計元件數,并占用很大的電路板空間(圖5)。大家自然希望能省去這種電路。
圖5.使用光耦合器、誤差放大器和基準電壓源的傳統反饋電路。
光耦合器還面臨另一個大問題:其性能會隨溫度變化,并隨著時間推移而下降,從而導致某些應用出現可靠性問題。圖6顯示了典型光耦合器的電流傳輸比(CTR),在-60°C至+120°C溫度范圍內其變化率達270%。除此之外,此CTR還會隨著時間的推移下降30%至40%。
圖6.光耦合器集電極電流與環境溫度的關系。
主面控制拓撲:有一種省去光耦合器的方式是采用主面控制法。在此方案中,電源隔離變壓器上的第三繞組用于在"關斷"周期內間接測量輸出電壓。圖7顯示了這種電路。反射電壓VW與輸出電壓成正比,公式如下:
其中VO是輸出電壓,VF是輸出整流二極管壓降,Na是第三繞組匝數,NS是次級繞組匝數。
圖7.使用第三繞組的主面控制。
雖然這種方法可以有效地省去光耦合器,但卻產生了一系列新問題:
(a) 添加第三繞組會使變壓器的設計和構造更復雜,增加更多成本。
(b) 反射電壓與輸出整流二極管電壓VF相關。此外,VF會隨負載和溫度而變化。這會導致檢測的輸出電壓出現誤差。
(c) VW上的漏感振鈴會進一步增加檢測輸出電壓的讀數誤差。
這種主面控制法提供的輸出電壓調節性能不佳,因此在許多應用中并不實用,迫使設計人員使用后置穩壓器,這會增加更多成本,并增大總體解決方案的尺寸。
無光耦反激式拓撲:無光耦反激式DC-DC轉換器是主面控制法的一種變化形式。這種方式通過直接檢測主面電壓避免了上述問題(a),所以無需使用電源變壓器中的第三繞組。這一改進顯著降低了變壓器設計和構造的復雜性,并且簡化了PCB布局。圖8描述了這種拓撲。
圖8.無光耦反激式電路。
反射電壓VP與輸出電壓成正比,公式如下:
其中VO是輸出電壓,VF是輸出整流二極管壓降,NP是初級繞組匝數,NS是次級繞組匝數。
無光耦反激式拓撲結構并不新鮮,而它仍然受困于上述其他兩個問題(b)和(c)。此例中(c)對應的不是VW,而是VP上的漏感振鈴。對于這種無光耦反激式電路,輸出電壓調節性能不佳仍然是嚴峻的技術挑戰。
所幸,近來的電路設計發展和專有技術有效地改善了這一瓶頸問題。我們來仔細看看!
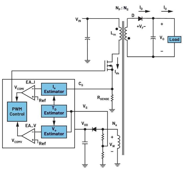
圖9顯示了MAX17690,它提供一種無光耦反激隔離式DC-DC轉換器解決方案,輸出電壓調節精度達±5%
圖9.無光耦反激式電路實現新的輸出電壓調節基準。
為了消除檢測輸出電壓的讀數誤差,MAX17690在次級電流ISEC較低時對反射電壓進行采樣。此技術可減緩由輸出負載引起的二極管壓降變化。這款IC還具有補償二極管電壓及其隨溫度變化的功能。另外還采用先進技術來濾除漏感振鈴。總之,這款IC為無光耦反激式拓撲帶來了新的輸出電壓調節基準。
圖10顯示的變體MAX17691還集成了功率FET和電流檢測元件,因此僅需極少外部元件即可構建完整電路。它以一種非常簡單的形式提供了高性能的隔離式DC-DC轉換器解決方案。
圖10.高度集成的無光耦反激式解決方案。
MAX17690和MAX17691都能實現很好的輸出電壓調節。圖11顯示了它們在不同溫度、線路和負載條件下的性能。
圖11.MAX17690/MAX17691輸出電壓調節。新基準!
設備和電路板空間越來越小,導致使用光耦合器構建反饋環路的傳統大尺寸隔離式DC-DC轉換器逐漸失去其實用價值。此外還有另一道阻礙,光耦合器的性能會隨溫度變化并隨著時間的推移而下降。無光耦反激式拓撲更簡單,需要的外部元件更少,自然是更好的選擇。設計技術的創新改進顯著提高了輸出電壓調節性能,使無光耦反激式DC-DC轉換器具有實用性,成為隔離電源應用的正確選擇。
免責聲明:本文為轉載文章,轉載此文目的在于傳遞更多信息,版權歸原作者所有。本文所用視頻、圖片、文字如涉及作品版權問題,請聯系小編進行處理。
推薦閱讀:




