【導讀】通用串行總線(USB)規格的最新迭代版本USB 3.1第2代有望改變IT、消費、工業及通用嵌入式電子設備交換數據和供電的方式。再加之Type-C連接器,它就能夠替代許多其它形式的有線連接,而且它已經在便攜式消費設備領域呈現迅速增長之趨。
這可能與該規格的供電(PD)方面最為相關。隨著Type-C連接器用于更多設備,用戶對供電潛能的意識也將會增加。
短期內,預計USB-PD將在離線電源適配器中得以實施,且最有可能用于高端筆記本電腦,這也符合提供更高電源轉換能效的趨勢。預計至2020年,約半數筆記本電腦適配器都將采用USB-PD。制造商還希望能夠優化電器的電源適配器,這可能意味著輸出功率在27至100W之間,這也會影響設計。因此如果制造商要生產各種不同輸出功率水平的適配器,能夠提供設計靈活性的單一方案將成為首選。
電源轉換的挑戰
從交流(AC)轉到直流(DC)涉及到轉換,且不可避免地會造成相關損耗,半導體行業一直在努力減少這樣的損耗。當前存在許多電源轉換拓撲結構,一般而言,當將成本視為主要問題且能效并不太重要時,可采用初級端穩壓(PSR)反激拓撲結構,特別是當輸出功率要求相對較低且無需嚴格的輸出電壓穩壓時。當需要更高輸出功率時,為獲得更高的能效和更佳的性能,通常首選次級端穩壓(SSR)準諧振(QR)反激拓撲結構。
在主電源變壓器之后進行的此形式的輸出整流,一直用二極管作為開關(圖1),然而這也有能效問題,主要是由于在二極管的PN結上經歷了正向壓降。這通常約為0.7 V,盡管通常采用肖特基二極管可將壓降降至更接近0.3 V,但這仍是損耗。

圖1:次級端采用二極管整流的經典反激式固定輸出電壓電源轉換方案
現代高功率密度USB-PD適配器如今通過采用低導通電阻MOSFET來避免二極管相關損耗(圖2)。

圖2:基于使用MOSFET作為輸出開關的次級端同步整流的USB-PD電源適配器
雖然這提供了能效增益,但復雜性也隨之而來。使用晶體管而非二極管的做法稱為次級端同步整流,為了從這種拓撲結構中獲益,設計人員需要添加一個控制器,在正確的時間導通和關斷晶體管。更為復雜的是,各種SR控制器都可用,可基于應用程序提供不同的特性與優勢。
用于USB-PD的SR控制器
相較于采用肖特基二極管,使用一個低RDS(on)(約5至10mΩ)MOSFET也能顯著提高次級端輸出整流的能效,從而有望實現高于93%的峰值能效。
MOSFET的開關時序現已成為關鍵參數,導通和關斷延遲會直接影響整體能效。由于控制器決定了MOSFET的狀態,因此在選擇合適的控制器時,由控制器引起的切換延遲時間就成為了需要考量的關鍵參數。
在USB-PD應用中,反激式電源通常設計為以連續導通模式(CCM)或準諧振(QR)模式工作。在CCM中,SR控制器需要非常快速地關斷MOSFET,以避免在初級端造成任何擊穿,有效地在初級端和次級端之間建立直接通路,這會導致功率MOSFET可能出現非常高的瞬時電流。圖3顯示了典型的電路配置,其中M1位于初級端,M2(同步整流MOSFET)位于次級端。

圖3:開關模式電源示例,顯示了初級和次級端晶體管
在此配置中,必須在M1導通之前快速關斷M2。為滿足100W的USB-PD規格,所選的同步整流MOSFET需要具有足夠低的導通狀態電阻,以應對所需輸出電壓需要的電流水平,還要做到最低程度的熱損耗,以避免內部適配器溫度升至過高水平,這反過來又受到控制器降低電流以確保MOSFET能夠在最短時間內關斷能力的影響。
要確定何時關斷MOSFET,涉及到測量器件漏極至源極端的電壓。如果控制器實施直接感測(Direct Sensing),則可以通過很少的附加元件來實現;如果控制器沒有實施直接感測,則需要額外的外部元件,這不僅增加了總成本,而且本身會引發額外的延遲,從而降低整體能效。直接感測可避免這種潛在的低能效,且在導通和關斷期間都可用。典型情況下,控制器的直接感測引腳需要承受120 V或更高的電壓以用于USB-PD應用,為瞬態和異常情況下的瞬時電壓尖峰提供足夠的余量。
應對功率需求的增加,涉及到導通MOSFET,因此在這種情況下,導通時間延遲至關重要;如果速度太慢,所需電流將流過MOSFET的體二極管而非其溝道,導致無謂的功率損耗和能效下降。
USB-PD適配器的另一個重要考量是符合輕負載和待機功耗限制,如CoC Tier 2和DoE 6級。多數地區都已采用這些或同等標準。無負載時,電源需要能夠檢測到這一點,同時仍能向控制電路(例如USB協議芯片)供電,但仍然保持低于0.075瓦的輸入功率??蓹z測到此情況并進入輕負載模式的SR控制器能夠幫助制造商滿足這些要求。
集成、穩健的方案
選擇滿足所有這些要求的次級端同步整流器控制器需要仔細考量可用的方案。如前所述,根據應用,適配器設計將針對特定的輸出功率進行優化。可提供這種靈活水平的控制器能夠用于多種適配器,通過能提供可調節開關時間的控制器就能實現,時間可在設計時設定。
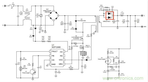
安森美半導體的NCP4306旨在為上述所有領域提供同類領先的性能。它提供30 ns的導通時間和僅13 ns的關斷時間,最大化了同步整流器MOSFET的導通時間,同時消除了與初級端開關交叉導通的風險。它在設計上還能夠承受高達200V的直接感測電壓。在7A的匯電流下,控制器可輕松驅動小于10mΩ的導通電阻MOSFET,并滿足相應的設計要求,使USB-PD電源適配器能夠在高達100W的條件下工作。
NCP4306在設計上除了用于驅動經過試驗和測試的中壓MOSFET之外,還有一種可用于驅動氮化鎵(GaN)高電子遷移率晶體管(HEMT),能夠比MOSFET更快地開關。該同步整流器控制器可為GaN提供穩定的驅動電壓(典型值為5 V),而不會對其門極造成過壓,否則可能會導致器件發生故障。這使其適用于在QR模式下,甚至有源鉗位反激式拓撲結構中工作的超高密度電源適配器。該同步整流控制器的最大工作頻率高達1 MHz。圖3顯示了典型應用中的NCP4306。與可實現高達500 kHz的高頻QR主控制器NCP1342一同使用時,可實現峰值能效達到93.5%且功率密度接近20W/in3的USB-PD適配器設計。
該器件內部包含用于設置最小導通時間和最小關斷時間消隱周期的模塊(見圖4),以對抗由PCB布局和其他寄生元件引起的振鈴,如上所述,這可能導致無謂的體二極管導通。兩個時序參數都可通過外部電阻進行調整,從而為所需的功率輸出和選定的功率元件優化設計。輕負載檢測(LLD)模塊可檢測輸出負載降低時電源在跳周期模式下工作時的開關脈沖頻率降低,并將同步整流器控制器放入禁用模式。該控制器在該狀態下消耗的電流非常低(通常為37 mA),從而使USB-PD電源適配器能夠符合或綽綽有余地超過CoC Tier 2要求。
圖5顯示了控制直接感測功能的內部電路。一旦連接到開關漏極端CS引腳上的電壓低于VTH_CS_ON閾值,同步整流器MOSFET M1就會導通。一旦CS引腳上的電壓高于VTH_CS_OFF(通常為0.5 mV),MOSFET就會關斷。 NCP4306的直接感測模塊內還配備了dV / dt斜率檢測器,以區分閑置狀態下的諧振振鈴和實際主開關導通的情況。這對于具有不同輸出電壓和負載曲線的USB-PD設計尤為重要,且有助于確??刂破髟谛枰畷r可激活MOSFET。

圖4:NCP4306內部模塊框圖

圖5:NCP4306實施直接感測,可承受高達200 V的電壓
結論
在可預見的未來,使用Type-C連接器通過USB供電預計將主導電源適配器的設計,其在許多應用領域的采用已經非常突出,它的多功能性意味著它將成為制造商和消費者的首選方案。
選擇正確的SR控制器對于設計一個優化的適配器至關重要,這樣的適配器不僅符合能效法規,還能滿足消費者的嚴苛要求。NCP4306代表了新一代SR控制器中首款能夠提供這個級別的性能和靈活性的產品。
推薦閱讀:



