- 工業應用場合的特殊性使得工業電源需要滿足更苛刻要求
- 如何綜合考慮多方面因素,更好地把握工業電源的設計
- 超級電容在工業電源方面的妙用
- 工業電源的可靠性設計

總之,在工業場合,電源系統在各方面都有更高的需求,而這樣的需求正在通過不斷進步的技術和完善的電源模塊設計越來越好地被滿足。例如,越來越多的工業模塊電源正向器件發展。隨著模塊工業電源集成化和一致性設計的推進,模塊的應用也日趨標準化,應用電路越來越簡單,選型也變得相對容易。各模塊工業電源廠商已經開始進行器件和電路的整合來盡量降低成本,提高競爭力。
本期專題,我們就將焦點對準工業電源的應用設計和趨勢,看看應該如何綜合考慮多方面因素,更好地把握工業電源的設計。
超級電容正在越來越多地用于工業電源系統
超級電容在工業電源系統中的使用越來越多。它的功率密度表現非常突出,還具有循環壽命長、功率密度大、充放電速度快、高溫性能好、容量配置靈活、環境友好免維護等優點。但目前單體電容器電壓偏低,僅為1~3V,故必須采用多個電容器串并聯,構成超級電容器儲能組以滿足電壓能量的等級要求。
超級電容儲能系統原理圖如下。當向電極充電時,處于理想極化電極狀態的電極表面電荷將吸引周圍電解質溶液中的異性離子,使這些離子附于電極表面上形成雙電荷層,構成雙電層電容。由于兩電荷層的距離非常小(一般 0.5mm 以下),再加之采用特殊電極結構,使電極表面積成萬倍的增加,從而產生極大的電容量。

圖1:超級電容儲能原理圖
超級電容在工業方面的兩個典型應用包括:
1)可再生能源發電系統/分布式電力系統
在可再生能源發電或分布式電力系統中,發電設備的輸出功率具有不穩定性和不可預測性的特點。采用超級電容器儲能,可以充分發揮其功率密度大、循環壽命長、儲能密度高、無需維護等優點,既可以單獨儲能,也可以與其他儲能裝置混合儲能。超級電容器與太陽能電池相結合,可以應用于路燈、交通警示牌、交通標志燈等。超級電容器還應用于風力發電、燃料電池等分布式發電系統,可以對系統起到瞬間功率補償的作用,并可以在發電中斷時作為備用電源,以提高供電的穩定性和可靠性。
2)變頻驅動系統的能量緩沖器
超級電容器與功率變換器構成能量的緩沖器,可以用于電梯等變頻驅動系統。當電梯上升時,能量緩沖器向驅動系統中的直流母線供電,提供電機所需的峰值功率;在電梯減速下降過程中,吸收電機通過變頻器向直流母線回饋能量。
在太陽能LED路燈系統中,超級電容就充當了重要的一部分。由光伏電池陣列、光伏控制器、超級電容、充電控制器、蓄電池、電流變換器、LED負載組成,連接結構如下圖所示。超級電容跨接在直流母線和地線之間,用于保持直流母線的電壓,并緩沖光伏電池提供的過大能量,在適當的時候放電以滿足蓄電池的充電需要和負載的供電需要。

圖2:應用了超級電容的太陽能LED路燈系統
另一個應用實例就是智能水表。傳統的智能水表在控制水閥開啟和關斷時,普遍采用的方法是內裝鋰電池。鋰電池的優點在于重量輕、能量大、自放電率低等。雖然如此,由于智能水表都沒有設計再充電電路,鋰電池使用到一定時間后,將無法為控制電路提供能量,不得不更換電池。上門為用戶更換電池或水表,這對于水表生產廠家和自來水公司來說都是一件繁瑣的事。更危險的是,電池電量不足的情況出現是隨機的,如果不精確和及時的監測電池電量,將無法可靠的關斷水閥,造成無法計費、逃水現象等情況出現。為了解決這一制約智能水表發展的瓶頸問題,已有不少廠家嘗試一種全新的方案,那就是用超級電容代替鋰電池應用于智能水表。超級電容是近幾年才批量生產的一種無源器件,介于電池與普通電容之間,具有電容的大電流快速充放電特性,同時也有電池的儲能特性,并且重復使用壽命長,放電時利用移動導體間的電子(而不依靠化學反應)釋放電流從而為設備提供電源。
延伸閱讀:
超級電容在太陽能路燈設計中的應用:http://m.yttele.cn/art/artinfo/id/80011588
超級電容在智能水表中的應用方案:http://m.yttele.cn/art/artinfo/id/80014256
[page]
工業電源的可靠性設計
元器件直接決定了電源的可靠性,為剔除不符合使用要求的元器件,包括電參數不合格、密封性能不合格、外觀不合格、穩定性差、早期失效等,應進行篩選試驗,這是一種非破壞性試驗。通過篩選可使元器件失效率降低1~2個數量級,當然篩選試驗代價(時間與費用)很大,但綜合維修、后勤保障、整架聯試等還是合算的,研制周期也不會延長。電源設備主要元器件的篩選試驗一般要求包括:電阻在室溫下按技術條件進行100%測試,剔除不合格品;普通電容器在室溫下按技術條件進行100%測試,剔除不合格品;接插件按技術條件抽樣檢測各種參數。
在設計方面也要注意,開關管選用MOSFET能簡化驅動電路,減少損耗;輸出整流管盡量采用具有軟恢復特性的二極管;應選擇金屬封裝、陶瓷封裝、玻璃封裝的器件.禁止選用塑料封裝的器件;設計時盡量少用繼電器,確有必要時應選用接觸良好的密封繼電器;吸收電容器與開關管和輸出整流管的距離應當很近,因流過高頻電流,故易升溫,所以要求這些電容器具有高頻低損耗和耐高溫的特性。
經常被人忽略的還有是印刷電路板的可靠性問題。照目前的趨勢看,印刷電路板的面積越縮越小,但需要處理的電流量則越來越大,因此電流密度的增加可能會引致隱蔽式或其他通孔無法執行正常功能。
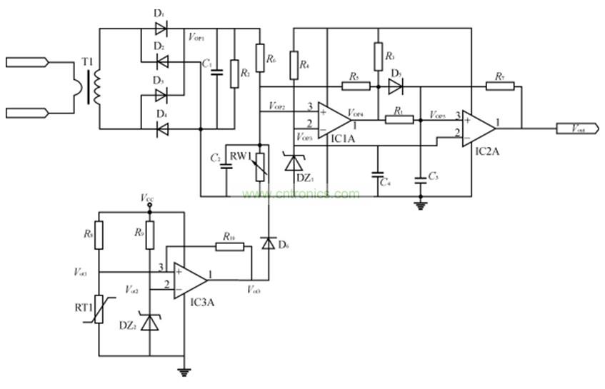
當然為了保證可靠性,必須要考慮到保護電路。下面是一種較為完善的保護電路。借助它我們可以很容易地構成輸入過/欠壓保護,輸出過/欠壓保護,以及過熱保護。

圖3:電源保護電路圖
T1為鑒流線圈,初級線圈以半匝串接入主振蕩管的D極(場效應管)或C極(晶體三極管)。這樣接的最大好處在于,首先鑒流線圈能最大程度地感應到主振蕩管電流的變化情況,其次,鑒流線圈后級接法基本上是通用型PWM整流、濾波線路。和一般鑒別電源總電流的方法相比,鑒流輸出功率大,易于后級的再處理;鑒流輸出的電壓VOP1隨電源輸入電壓變化較小,其值主要取決于振蕩管上的電流脈動波形的積分。這樣就對輸入電壓的低端與高端能得到基本相同的過流保護特性。
延伸閱讀:
生產環境對電源模塊可靠性的影響:http://m.yttele.cn/art/artinfo/id/80001400
高性能電源保護電路:http://m.yttele.cn/art/artinfo/id/80014366
[page]
邁向綠色的工業電源
節能型電源是大勢所趨,而近幾年來,“能源之星”的實施對設計和制造高性能的節能型電源起到了推波助瀾的作用;國際能源署(IEA)倡導的“1瓦計劃”提出在2010前,要將所有電器的待機能耗降至1瓦以下;80 PLUS標準要求臺式PC機的效率在不同負載條件下都要高于80%;歐洲IEC555管理條例規定,功率超過75W的產品就需要增加PFC;美國加州能源委員會(CEC)則出臺了針對外部電源的強制性能效標準。工業電源中使用的各種產品如IGBT模塊、電容、電阻等元器件當然也正順勢而動,朝著綠色的方向邁進。
在AC/DC轉換的其方面,效率既與原材料本身相關,也涉及設計復雜程度和設計技巧的問題。針對具體功率應用需求選擇合適的工作模式,優化材料的選用并采用合適的設計技巧,能夠有效地提升轉換效率。除了采用損耗較低的器件,改善AC/DC電源性能主要可利用諧振轉換、同步整流等技術來實現。也可以通過新型的PFC結構提高效率,如無橋PFC和交錯式PFC等。交錯式PFC控制器可幫助設計人員簡化電源設計,提高系統可靠性,實現更高的功率因數與額定效率。
對于DC/DC轉換器而言,開關損耗是決定其能效的關鍵因素之一。軟開關技術或者低柵電荷FET開關等都是降低開關損耗的有效手段。此外,當負載很小或處于空載待機狀態時,可利用新型的工藝和控制方法(如SMARTMOS硅片工藝、脈沖跳頻技術、突發模式等)實現待機電流的最小化,從而使DC/DC轉換器在整個負載范圍內保持高效率。
從電源架構入手是改善能效的另一種途徑。電源架構的功效取決于系統級需求、采用的元件和設計拓撲。目前分布式架構應用得十分廣泛,這種架構具有最優的調整精度和瞬態響應,可以向負載提供更好的加載和線性調整率以及良好的EMI性能。另一方面,根據系統的大小,規劃混合型的總線結構也能降低系統風險和成本。
延伸閱讀:
綠色開關電源設計需注意的要點:http://m.yttele.cn/art/artinfo/id/80009766
中小功率綠色開關電源設計與研究:http://m.yttele.cn/art/artinfo/id/80012144



