中心議題:
- 三相電源換相點檢測工作原理
- 三相電源換相點檢測電路設計
解決方案:
- 三相電源換相點檢測硬件電路設計
- 三相電源換相點檢測軟件設計
在使用三相交流電時,往往要利用三相交流電的自然換相點作為控制的參考點,所以需要對三相交流電的自然換相點進行檢測,以保證用電設備的安全可靠運行,同時對三相交流電的頻率、相序、缺相情況進行實時監測,并且在三相電源出現異常時,進行相應的告警并做出保護措施。
換相點檢測工作原理
三相電源在自然換相點處,兩相電壓相等,并且是電壓反相的起始點,該設計正是利用這一特點實現對自然換相點的檢測,如圖1所示。

圖1 兩相正弦電壓波形
在一個周期內,u1和u2存在兩個交點,即a,b兩點。a點是u2>u1的起始點,b點是u1>u2的起始點,該設計對a點進行檢測,通過電路變換,在每一個周期的a時刻產生相應的脈沖信號,并將該信號送至單片機的外部中斷,單片機對中斷進行處理和判斷,從而檢測到自然換相點,同時通過軟件對三相電源的頻率、相序以及是否缺相作出判斷。
硬件電路設計
三相電源自然換相點的檢測有很多方法,大多數是采用模擬電路,通過比較器對相與相之間的電壓進行比較,但是這種方法的精度不高,會直接影響輸出電壓控制的精度;另外也有通過數字電路實現的,但是大多數電路存在器件較多,電路復雜,并占用較多單片機資源的缺點。
傳統的檢測電路設計:圖2是一種傳統的數字型自然換相點檢測電路的原理圖,其中占用了7個I/O口,并且還需要ADC、數值寄存器和脈沖邏輯組合電路。電路相當復雜,在程序設計上也需要進行設計以后才能對自然換相點作出判斷。另外這種方法還存在換相點丟失的情況,丟失的概率會隨采樣頻率的降低而增大,極大降低了控制的可靠性。

圖2 傳統的數字型自然換相點檢測電路原理圖
[page]
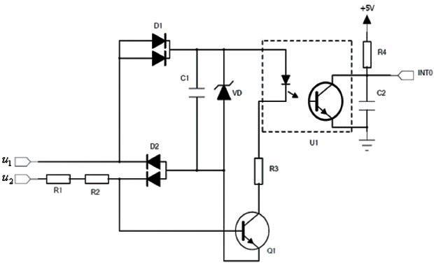
檢測電路設計
設計了如下檢測方法,克服了傳統的檢測方法存在的問題,如圖3。

圖3 三相交流電自然換相點檢測原理圖
當u 1 >u 2 時,穩壓管兩端電壓為5V,電容C1充電,由于C1容值較小。而u 1>u 2 的時間為半個周期,即0.01s,足以保證電容C1充電完成,此時并聯在三極管Q1基射極兩端的的二極管提供鉗位電壓,使得三極管工作在截止區,光耦U1的控制二極管不導通,受控三極管截止,單片機外部INT0拉至高電平,當經過a點后,u 2>u 1 ,U2為三極管Q1提供基極電壓,同時電容C1提供集射極電壓,三極管Q1導通,在這段時間內,C1、控制二極管、R3、Q1形成回路,光耦U1中的受控三極管導通,單片機外部中斷INT0下拉至低電平,在這個過程中,單片機對這個下降沿進行捕捉,實現對u1、u2兩相交點a進行檢測,光耦U1實現了輸入端和輸出端的電氣隔離,同時提高了系統的抗干擾能力。
以同樣的方法設計另外兩組檢測電路,輸入電壓分別為u 1 和u 3 、u 2 和u 3 ,輸出分別為INT1和INT2,完成對同一周期另外兩個自然換相點的檢測。
脈寬計算
忽略三極管導通壓降,由C1、發光二極管、R3組成的回路可以等效成一個RC電路的一階零輸入(圖4)。

圖4 RC電路的一階零輸入響應
u0為穩壓二極管VD的穩定電壓,發光二極管的導通壓降為VF ,t ≥0時電容儲存的能量通過發光二極管和電阻釋放出來,在這段時間內發光二極管發光,根據KVL可得:

而
,將其帶入式(1)得:

根據初始條件u C ( 0 + ) -V F =uC (0-)-VF =u0 -VF,并令式(2)的通解為uC -VF = Aem ,得該一階齊次微分方程的解為:

令乘積RC =τ,τ為RC電路的時間常數,反映了電容電壓uC 的衰減速度,式(3)可寫為:

[page]
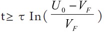
當uC 衰減到小于VF 的值時,二極管截止,

解式(5)得

即二極管導通時間為:
秒。
仿真
以上設計方案在Sabe r環境下進行了仿真驗證,仿真結果如圖5所示,其中兩正弦波為三相電源的其中兩相電壓,脈沖電壓為送至單片機外部中斷INT0的信號。從圖5可以清晰的看到,在自然換相點附近,產生了一組幅值為5V,脈寬約為2ms,頻率為50Hz的脈沖信號,而在自然換相點處,產生了一個近乎90度的下降沿,有利于單片機進行捕捉。改變時間常數τ可以改變脈沖電壓的脈寬,如圖5所示,在自然換相點處產生了一組幅值為5V,脈寬約為10mS,頻率為50Hz的脈沖信號。 圖5 為經檢測電路得到的脈沖電壓,圖6為不同τ值檢測電路得到的脈沖電壓。

圖5 經檢測電路得到的脈沖電壓

圖6 不同τ值檢測電路得到的脈沖電壓
[page]
軟件設計
檢測電路得到的脈沖電壓信號送至Atmega16單片機進行處理,單片機的程序通過C 語言編制, 主程序流程如圖7 所示, 主要分為三個模塊: 缺相判定, 頻率正常判定和相序判定, 系統正常工作后,三個模塊循環執行。

圖7 主程序流程圖
為了保證系統的安全運行,可以根據不同的場合和應用環境,添加相應的保護模塊,如在電機控制中,頻率出現異常后,停止電機的供電輸出等。
結論
三相電源自然換相點的在三相電源的使用中起著極其重要的作用,對自然換相點的精確檢測可以有效地提高對三相電源的控制能力。




