【導讀】數顯的儀器不僅直觀,使用方便,且精度較高。電子愛好者都知道,在制作均衡電容、音箱分頻電感時,如果測試的數值稍有誤差,音質就會受到損害,因此需要一臺顯示準確電感/電容表,今天就教大家DIY一臺數顯電感/電容表,制做簡單,調試也簡單。
先把數顯電感/電容表原理圖貼上。

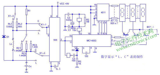
圖:數顯電感/電容表原理圖
數顯電感/電容表原理
1、參數變換電路:參數變換電路由555時基構成多諧振蕩器,可把被測元件Lx/Cx轉換成與元件參數成正比的脈寬。然后把這具有特定脈寬的矩形作為門控信號,在脈寬時間內對一個已知周期的標準脈沖計數通過顯示器就可以把脈寬(實際上是元件參數)顯示出來。
測量電容時(這時波段開關在5、6、7位)是以Cx為定時元件的多諧振蕩器,產生的矩形波經3腳輸出,送到計數器的門控端,脈寬tw=CRcln2。 測量電感時(波段開關在1、2、3位),是以Lx為定時元件的多諧振蕩器,剛接通電源時,V2(6)=Vcc,555的3腳輸出低電平,7腳通地,電源經RL的Lx充電,隨著充電的進行,V2(6)↓,當達到V2(6)=1/3Vcc時,電路翻轉,3腳輸出高電平,7腳與地斷開,因Lx電流不能突變,必將產生一個感生電動勢使D1導通,Lx經D1、RL放電,V2(6)↑,當達到V2(6)=2/3Vcc時,電路又翻轉,5腳輸出低電平,7腳又與地接通,Lx又開始充電,這樣5腳輸出占空比為1:1的方波,送到計數器的門控端。這時脈寬為tw=Lx/RLln2。
2、標準脈沖發生器:該電路由反相器3、4和晶體構成,晶振頻率為1MHz,標準脈沖周期為T=1μs,以它作為計數器的計數脈沖。
3、計數、顯示電路:顯示器由三位LED數碼管構成,計數器由MC14553三位動態掃描計數器為核心構成。T=1μs的標準脈沖送入MC14553的12腳,多諧振蕩器產生的矩形脈沖送入MC14553的11腳,當11腳為高電平時,4553的12腳標準脈沖不能加入,11腳為低電平時,經反相、微分后,得到一正尖脈沖,先給計數器清零,同時,4553閂鎖解除,開始對標準脈沖計數,等11腳再輸入高電平時,計數器又閂鎖,同時10腳也為高電平,計數器的數據鎖存,顯示器對前面計數結果穩定顯示,設在這一循環中計數器為N,那么tw=NT亦即Lx/RLln2=NT,合理地選擇RL或 Rc,顯示器就能顯示Lx的微享數或Cx的皮法數,十分直觀,本儀器Lx共有0~999μH和0~999mH兩檔,Cx共有0~999pF, 0~999nF,0~999μF三檔。
數顯電感/電容表制作要點
關鍵元件是量程電阻RL及Rc,0.693Ω及1.443Ω兩電阻可用高強度漆包線以線繞制,最好在電橋上進行校對,保證1%的精度。其它量程電阻可用多個電阻串并聯獲得,也應保證1%的精度。
數顯電感/電容表調試
本電路調整很簡單,只需調整C2使標準脈沖頻率為1MHz即可,以后使用無需校零。本電路雖只用3位數碼管作顯示,但可以顯示六位有效數字。如有一個47312pF的電容器,在pF檔只顯示732pF,撥至nF檔后,顯示器就顯示出004nF,所以被測電容為004732pF即4.732nF,也就是0.04732μF。電感測量時也一樣,極為方便。
相關閱讀:
DIY必備!自制大功率穩壓電源【附詳細電路】
http://m.yttele.cn/power-art/80021443
【升級版】可調電源DIY:五路獨立輸出
http://m.yttele.cn/power-art/80021452
【DIY】電量救星!低成本自制移動電源
http://m.yttele.cn/power-art/80021434



