【導讀】道路照明是城市照明的重要組成部分,傳統的路燈常采用高壓鈉燈360度發光,光損失大的缺點造成了能源的巨大浪費。當前,全球的環境在日益惡化,各國都在發展清潔能源。而隨著國民經濟的高速增長,我國能源供需矛盾日漸突出,電力供應開始存在著嚴重短缺的局面,節能是急需解決的問題。因此,開發新型高效、節能、壽命長、顯色指數高、環保的LED路燈對城市照明節能具有十分重要的意義。
一、前言
道路照明是城市照明的重要組成部分,傳統的路燈常采用高壓鈉燈360度發光,光損失大的缺點造成了能源的巨大浪費。當前,全球的環境在日益惡化,各國都在發展清潔能源。而隨著國民經濟的高速增長,我國能源供需矛盾日漸突出,電力供應開始存在著嚴重短缺的局面,節能是急需解決的問題。因此,開發新型高效、節能、壽命長、顯色指數高、環保的LED路燈對城市照明節能具有十分重要的意義。
道路照明與人們生產生活密切相關,隨著我國城市化進程的加快,LED路燈多種優勢逐漸走入人們的視野、成為世界上最具有替代傳統光源優勢的新一代節能光源,因此LED路燈將成為道路照明節能改造的最佳選擇。
二、常見道路照明分類
三、路燈照明燈具的功率選用標準
四、120W路燈電源案例分享設計資料
4.1根據對應表型號:120W路燈對應驅動芯片型號是RSC6112S
RSC6112S芯片是適用于120W功率段 LLC 諧振拓撲,帶有半橋驅動的恒流控制電路的芯片,最高工作頻率在130KHZ;內部集成的模塊包括:邏輯輸入信號處理電路、欠壓檢測電路、過壓保護電路、過溫保護電路、CS反饋信號整流電路、誤差放大器電路、壓控振蕩電路、電流過零檢測電路(ZCD)、電平位移電路等模塊;
該芯片可自動設置死區時間,防止高端和低端輸出功率管的同時導通,方案設計簡單可靠;具備開路保護,短路保護,過溫保護等保護功能;
巧妙利用LLC諧振信號構成PFC電路的方案,采用的是 CS-CP PPFC+ LLC (電流源電荷泵 +串聯諧振)技術,實現高PF低THD的照明方案:
該方案可穩定工作的環境溫度是:-40度?+85度,適合全球范圍。
4.2確定輸入電壓范圍段:ACIN180V-264V/50HZ單電壓段的項目,使用瑞森半導體CS-CP-LLC的方案做高PF方案性價比最高!如果客人需求是全電壓段ACIN90V-264V/50-60HZ,后級配瑞森半導體LLC芯片方案:RSC6112S,來實現120W路燈方案。
4.3根據下表的計算出關鍵參數的參數值,如諧振電感,諧振電容,電荷泵電容,高壓電容,變壓器的匝比,反饋的比值等關鍵器件;
4.4對于表單中沒有計算的功率器件:MOS,肖特基,整流橋等選型說明如下,這類LLC軟開關的器件的選型:瑞森半導體CS-CP-LLC方案MOS耐壓500V,肖特基耐壓是驅動電壓空載電壓的2-3倍(考慮溫升升高后降額使用,以及對應溫度曲線),電流值的大小與電源散熱有直接關系,一般輸出1A電流,推薦選用3A-5A的肖特基;整流橋選用快恢復或超快恢復的RS系列,US系列,ES系列等,電荷泵的二極管需選用超快的US系列,ES系列;
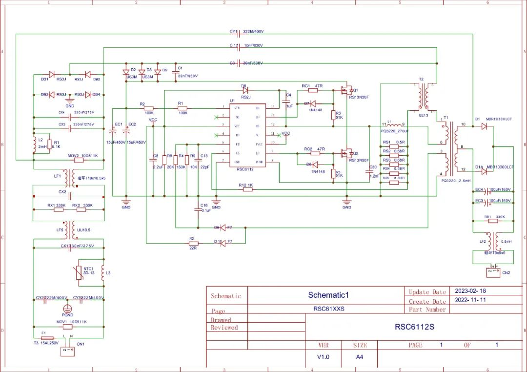
4.5接下來進行原圖制作與PCB layout,分享實際案例的原理圖(輸入180-264V/50HZ,輸出85-115V1050mA,浪涌6KV,高PF無頻閃方案)如下:
4.6 接下來制作BOM物料清單與變壓器諧振電感圖檔,分享實際案例的(輸入180-264V/50HZ,輸出85-115V1050mA,浪涌6KV,高PF無頻閃方案)。
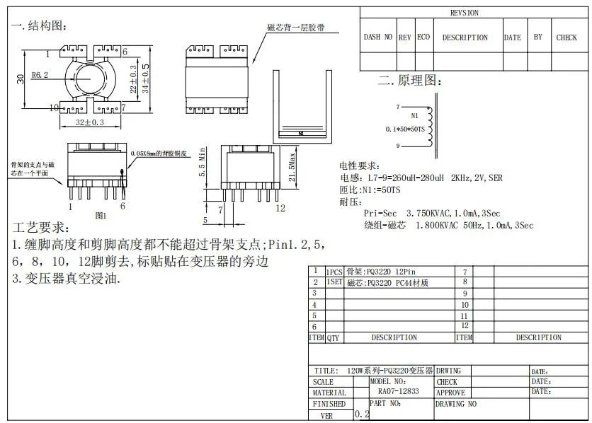
主要變壓參數
諧振電感參數
EE13互感電感參數
LED驅動整機性能與頻閃系數測試
優秀的頻閃指標(SVM0.03,PST 0.004),符合健康照明。
綜上所述,瑞森半導體LLC方案應用在道路照明之優勢 : 高效率與高PF值、高可靠性 。
1.瑞森半導體--創新型PFC電路方案,省去APFC專用的芯片及周邊線路,有效減少元件數量30%左右,提升方案可靠性,提升生產直通率減低成本;
2.電源轉換效率高: 瑞森半導體方案50W效率90%,200W效率達到94.5%(行業要求電轉換效率≥85%),帶來的收益是最高可以節省用電量接近10%,減少散熱材料,延長燈具壽命;
3.高PF值:瑞森半導體方案PF≥0.98高于行業要求PF≥0.92,帶來的收益是減少對國家電網的諧波污染,降低線路線纜的成本;當然產品的優勢發揮需要結合成品燈的安裝,結合具體的安裝調整發揮特長。
免責聲明:本文為轉載文章,轉載此文目的在于傳遞更多信息,版權歸原作者所有。本文所用視頻、圖片、文字如涉及作品版權問題,請聯系小編進行處理。
推薦閱讀:





