【導讀】REASUNOS(瑞森半導體)通過持續投入研發,提升LLC應用技術,集成控制芯片與功率轉換,成功推出新一代產品RSC6218A WSOP-16,延續瑞森LLC拓撲方案,時機趨勢完全迎合我國雙碳政策,電氣特性契合新版國標GB/T 17625.1-2022和歐盟新版ERP認證EU2019/2020雙重法規,專為中小功率的產品提供優秀的方案;接下來會分幾個篇章持續介紹新方案產品的應用資料和設計實例分享。
一、LED驅動模塊RSC6218A
REASUNOS(瑞森半導體)通過持續投入研發,提升LLC應用技術,集成控制芯片與功率轉換,成功推出新一代產品RSC6218A WSOP-16,延續瑞森LLC拓撲方案,時機趨勢完全迎合我國雙碳政策,電氣特性契合新版國標GB/T 17625.1-2022和歐盟新版ERP認證EU2019/2020雙重法規,專為中小功率的產品提供優秀的方案;接下來會分幾個篇章持續介紹新方案產品的應用資料和設計實例分享:
RSC6218A功率模塊內部集成CS-CP-LLC電源半橋模塊和功率轉換模塊,延續瑞森主題設計方向單級實現高PF無頻閃技術和LLC諧振軟開關技術方案:該型號適用于5-18W功率段;具備高轉換效率(90%+),高PF(>0.96),低THD(<10%),小型化(縮小PCB面積10-25%),通過優化產品內部設計提升產品內部功率器件的開啟與關閉性能,避免干擾發生,最高工作頻率達200KHZ,實現WSOP-16封裝兼顧散熱與小型化;并且內部可自動設置死區時間,讓方案可靠易設計。
產品可廣泛應用于:
1.護眼系列燈具:如教室燈、辦公燈、護眼臺燈、壁燈、閱覽室燈等;
2.家居類燈具:如客廳燈、臥室燈、兒童房燈、廚房燈、走廊燈等;
3.軌道類燈具:地鐵照明、高鐵照明、隧道照明、車站照明等;
4.商照類燈具:筒燈、射燈、投射燈、 亮化燈、防爆燈等;
方案起到提供高效,穩定,長壽命的作用。
二、產品功能框架
三、IC各PIN腳功能說明
PIN1 PGND 功率地,內部是連接低邊MOS的S端地線;
PIN2 NC
PIN3 HS 半橋MOS低邊漏極PIN;
PIN4 HS 半橋MOS低邊漏極PIN;
PIN5 HS 半橋MOS高邊源極PIN;
PIN6 HS 半橋MOS高邊源極PIN;
PIN7 NC
PIN8 HO 半橋MO高邊漏極;
PIN9 HO 半橋MOS高邊漏極;
PIN10 HB 半橋驅動高邊電源,通過外置的一個二極管與電容組成自舉回路,為高邊 MOS 的開啟提供電平;
PIN11 VIN 高壓啟動的輸入腳,最高耐壓可達DC600V,啟動電流在1.7mA,一般應用是從高壓電解處串接一個1206100K電阻引到PIN1,在整個環路還未建立起來時,是靠這個引腳的供電通過內部連接到PIN6VCC,然后把VCC電容慢慢充電到芯片的啟動電壓后,芯片開始工作。整個環路建立起來后,VIN腳內部關斷,VCC 通過外部變壓器輔助繞組供電維持正常工作;
PIN12 VCC 信號電源引腳, 工作電壓范圍 8-20V,工作電流在 0.8mA,靜態工作電流是 720uA;
PIN13 NC DT懸空腳;
PIN14 FB 電壓反饋輸入,VFB中心值是1.2V,該引腳的功能主要是限定空載電壓的最大幅度,該芯片空載保護屬于打嗝模式,可以有效降低空載損耗,能效要求輕松符合小于0.5W的要求;
PIN15 CS 電流采樣正弦波信號輸入該PIN腳是通過線路中的互感電感采樣得到全波的正弦波信號, 通過電阻轉換為電壓信號后,輸入到CS PIN腳, 內部連接到壓控振蕩器,根據輸入進來的電壓幅值大小,以及正弦波的頻率,壓控振蕩器輸出對應的方波來控制LG與HG端的MOS開關頻率,實現恒流調節控制;
PIN16 AGND 信號地參考電平,主要連接 VCC,FB 對應 PIN 腳的元件地線。
四、關鍵PIN腳參數設定范圍
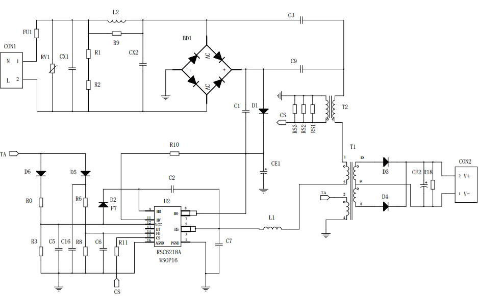
五、典型應用原理圖

關注瑞森半導體公眾號,接下來持續分享具體案例的設計參考文檔,攜手各伙伴們實現新版國標GB/T17625.1-2022的順利達標,為工程師縮短開發周期,讓工廠端得到滿意的產品,給客戶一個滿意的答卷,得到需要的利潤空間。
免責聲明:本文為轉載文章,轉載此文目的在于傳遞更多信息,版權歸原作者所有。本文所用視頻、圖片、文字如涉及作品版權問題,請聯系小編進行處理。
推薦閱讀:



