【導讀】MOS管具有三個內在的寄生電容:Cgs、Cgd、Cds。這一點在MOS管的規格書中可以體現(規格書常用Ciss、Coss、Crss這三個參數代替)。MOS管之所以存在米勒效應,以及GS之間要并電阻,其源頭都在于這三個寄生電容。
MOS管具有三個內在的寄生電容:Cgs、Cgd、Cds。這一點在MOS管的規格書中可以體現(規格書常用Ciss、Coss、Crss這三個參數代替)。MOS管之所以存在米勒效應,以及GS之間要并電阻,其源頭都在于這三個寄生電容。
MOS管內部寄生電容示意
IRF3205寄生電容參數
1.MOS管的米勒效應
MOS管驅動之理想與現實
理想的MOS管驅動波形應是方波,當Cgs達到門檻電壓之后, MOS管就會進入飽和導通狀態。而實際上在MOS管的柵極驅動過程中,會存在一個米勒平臺。米勒平臺實際上就是MOS管處于“放大區”的典型標志,所以導致開通損耗很大。由此可見,米勒效應是一個對電路不利的卻又客觀存在的現象,在設計電路時需要加以考慮。
米勒平臺形成的詳細過程:
MOS管開啟過程
將MOS管開啟時間分解:
t0→t1:當GS兩端電壓達到門限電壓Vgs(th)的時候(可以理解為對Cgs進行充電),MOS管開始導通,這之前MOS管處于截止區;
t1→t2:隨著Vgs繼續增大,Id開始增大,Vds開始下降,此時MOS管工作在飽和區(如何判斷是在飽和區?直接通過公式可知:Vds>Vgs-Vth,Vds-Id輸出特性曲線反著分析一遍),Id主要由Vgs決定,這個過程中Vds會稍微有點降低,主要是△I導致G極端一些寄生感抗等形成壓降;
t2→t3:Vgs增大到一定程度后,出現米勒效應,Id已經達到飽和,此時Vgs會持續一段時間不再增加,而Vds繼續下降,給Cgd充電,也正是因為需要給Cgd充電,所以Cgs兩端電壓變化就比較?。∕OS管開通時,Vd>Vg,Cdg先通過MOS管放電,而后再反向充電,奪取了給Cgs的充電電流,造成了Vgs的平臺);
t3→t4:Vgs繼續上升,此時進入可變電阻區,DS導通,Vds降來下來(米勒平臺由于限制了Vgs的增加,也就限制了導通電阻的降低,進而限制了Vds的降低,使得MOS管不能很快進入開關狀態)。
2.MOS管G極與S極之間的電阻作用
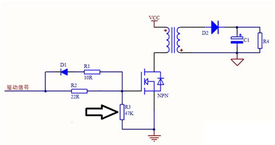
反激電源圖:R3為GS電阻
用一個簡單的實驗證明GS間電阻的重要性:取一只mos管,讓它的G極懸空,然后在DS上加電壓,結果發現輸入電壓才三四十伏的時候,MOS管的DS就會直接導通,如果不限流則可能損壞。按說此時沒有驅動,MOS管不應導通。但其實由于MOS管寄生電容的存在,當在DS之間加電壓時,加在DS之間電壓會通過Cdg給Cgs充電,這樣G極的電壓就會抬高直到mos管導通。(假如采用變壓器驅動,變壓器繞組可以起到放電作用,所以即使不加GS電阻,在驅動沒有的情況下,管子也不會自己導通)
在GS之間并聯一個電阻(阻值約為幾K到幾十K),可以有效保障MOS管正常工作。首先,門極懸空時DS之間電壓不會導致MOS管導通損壞,同時在沒有驅動時能將MOS管的門極鉗在低位,不會誤動作,能可靠通斷。
免責聲明:本文為轉載文章,轉載此文目的在于傳遞更多信息,版權歸原作者所有。本文所用視頻、圖片、文字如涉及作品版權問題,請聯系小編進行處理。
推薦閱讀:



