中心議題:
- 利用耦合電感實現更小尺寸且更高效的SEPIC
- 利用耦合電感實現更小尺寸的 ZETA 轉換器
- 耦合電感用于分離軌電源
- 利用耦合電感實現更高的輸出電壓
耦合電感由兩個纏繞在同一磁芯上的單獨電感組成,其封裝與單電感在長寬尺寸上相似,只會稍微高一點,但可以產生相同的電感值。耦合電感的價格一般也會比兩個單電感的價格低。耦合電感的繞組可以為串聯、并聯,也可以作為一個變壓器。本文重點介紹利用耦合電感滿足常見應用需求的四種 DC/DC 轉換器拓撲結構。
徹底了解耦合電感的各種規范,是充分利用它們所具有優勢的一個基本要求。大多數耦合電感都具有相同的匝數—即 1:1 匝數比—但有些更新的耦合電感擁有更高的匝數比。耦合電感的耦合系數 K 一般約為 0.95,遠低于自定義變壓器至少為 0.99 的系數。耦合電感的互感系數讓其在一些回描應用中顯得有些沒有效率,同時還會引起非理想(例如:圓形而非三角形)電感波形。另外,根據其繞組實際為串聯還是并聯,耦合電感的電流規格也不同。例如,繞組為串聯時,等效電感就會因為互感而超過額定電感的2倍。飽和及 RMS 電流額定值一定適用于同時流過兩個繞組的電流,除非產品說明書中另有說明。理解這些規范以后,我們便可以對現實應用中的一些耦合電感例子進行研究。
更小尺寸且更高效的 SEPIC
盡管DC/DC單端初級電感轉換器 (SEPIC) 拓撲不是什么新東西,但的確直到最近它才開始流行起來,然而,對于能夠對高低輸入電壓之間的輸出電壓(例如:12V未校準插墻式電源)進行調節的轉換器需求一直都存在。雖然我們可以將任何升壓轉換器/控制器配置為一個 SEPIC,但其在最近才得到普遍的使用。兩個因素促進了 SEPIC 的人氣大增:(1) IC 制造廠商已經開始制造更多具有電流模式控制功能的升壓控制器,旨在簡化補償;(2) 電感制造廠商已經開始制造許多可以最小化轉換器總 PCB 體積的單封裝耦合電感。改用耦合電感以后,許多具有兩個單獨電感應用的電源體積可以縮減三分之一。圖 1 顯示了使用 TI TPS61170 和 Wuerth 744877220 的一個 SEPIC。

圖 1 使用 TI TPS61170 和 Wuerth 744877220 的 SEPIC
更吸引人的是,使用一個 1:1 耦合電感的 SEPIC 可迫使電感紋波電流在兩個繞組之間分開,從而允許使用兩個單獨電感要求電感的一半,產生相同的紋波電流。相對于相同尺寸封裝中雙倍電感值的兩個單獨電感,耦合電感具有更低的 DC電阻,有助于提高總轉換器效率。特別是15-V 輸入和 12-V、325-mA 輸出時,圖 1 所示 SEPIC 的效率超出 91%。
[page]
更小尺寸的 ZETA 轉換器
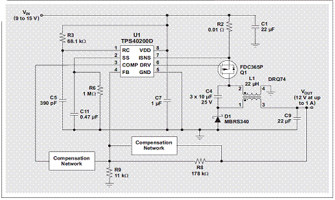
由于使用了兩個電感和一個耦合電容,ZETA 轉換器擁有與 SEPIC 一樣的升壓降壓功能,但使用的是一個降壓控制器而非升壓控制器。圖 2 顯示了 ZETA 結構中所使用的 TI TPS40200 和 Coiltronics DRQ74。與 SEPIC 一樣,得益于分離電感紋波電流,這種 ZETA 轉換器只要求一半的電感就能得到相同的紋波電流。同樣類似的,其總體電源體積比使用兩個單獨電感小三分之一。由于輸出電感電流不斷經過 ZETA 轉換器輸出,ZETA 轉換器的輸出電壓具有比相同電感的 SEPIC 更低的紋波。因此,相比 SEPIC,ZETA 可能更適合于低噪聲應用。

圖 2 使用 TI TPS40200 和 Coiltronics DRQ74 的 ZETA 轉換器
分離軌電源
匹配正負電源軌是許多工業應用的常見要求,對放大器而言更是如此。我們可以對寬輸入范圍降壓轉換器進行配置,以提供負輸出電壓。使用一個耦合電感代替這種反相降壓轉換器的電感,并增加一個二極管和電容器,便可將這種反相降壓轉換器變為一個雙輸出的轉換器。圖 3 顯示了以這種方法使用的 TI TPS54160 和 Coilcraft 150-μH MSD1260。只要每個軌的負載稍有接近,我們就對每個軌之間的差異進行調節而非單獨調節每個軌,但耦合電感卻可以幫助提供對每個軌進行調節。

圖 3 使用 TI TPS54160 和 Coilcraft MSD1260 的分離軌降壓轉換器[page]
更高的輸出電壓
集成 FET 的 DC/DC 轉換器的輸出電壓受限于轉換器的開關電流額定值。將一個 1:1 以上匝比的耦合電感連接至轉換器的開關 (SW) 引腳,可以擴展所有升壓轉換器的有效輸出電壓范圍。例如,圖 4 顯示了 30-V 絕對最大電流額定值的 TI TPS61040 升壓轉換器,其作用是提供 35V 或更高的電壓,同時還顯示了一個 1:2 耦合電感 Coilcraft LPR4012-103B。耦合電感結構多繞組端與二極管串聯時,單繞線電感——以及由此產生的轉換器開關 FET—電壓只有輸出電壓的三分之一,即負輸入電壓。

圖 4 具有更大輸出電壓范圍的 TI TPS61040 和 Coilcraft LPR4012-103B




