【導讀】LLC電路拓撲因其可以實現變壓器原邊開關管的ZVS(Zero voltage switch)開通,變壓器副邊二極管的ZCS(Zero Current switch)關斷,成為高效率高功率密度需求下的主要DC/DC拓撲,受到廣大工程師的青睞。但是實際應用中怎么去驅動LLC的開關管呢?以全橋LLC為例,上開關管與下開關管不共地,因此我們需要隔離驅動上開關管。實際操作過程中,我們常采用兩種做法,第一種方法使用UCC27712這一類半橋式驅動來驅動一個半橋,第二種方法使用隔離驅動加隔離電源來驅動半橋的上管。為了防止功率地對控制地的干擾,目前第二種隔離驅動方案的使用越來越普遍。
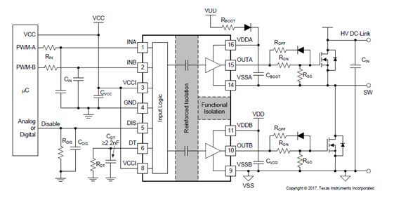
UCC21520是一款隔離式雙通道柵極驅動器,可以提供4A sink電流,6A source電流,可以支持很高的開關頻率并有較高的隔離強度,常被用來驅動MOSFET,IGBT等。此芯片的驅動部分與控制部分之間隔離,內部兩個驅動通道之間也隔離。所以工程師常用輔助電源分別產生三路隔離電源給全橋LLC的四個開關管做偏置電源。目前為了降低電路的復雜性,工程師開始嘗試用類似半橋驅動電路的自舉方式來使用這種芯片從而省掉兩個隔離電源(圖1)。

圖1
下面我們來分析下自舉電路的原理,當下管開通時,VSSA被拉到GND, VDD會通過二極管和Rboot給CBoot充電,當下管關斷時,VSSA電壓上升,二極管擋住Cboot反向泄放通路,并承受高反向電壓,VDDA作為上管的偏置電源為上管驅動提供能量。在開機階段,VDDA上并沒有電壓,而VDD已經存在,所以開始的幾個周期下管一直存在驅動,而上管并沒有驅動之后驅動慢慢變大,就有可能導致LLC變換器工作在不正常的狀態。現象如圖2。

圖2
針對這一問題,有如下改進方法可以實施:
1. 使用UVLO更低的UCC21520A代替UCC21520,從而更早的產生驅動。
2. Cboot電容不宜選太大,具體設計可以根據datasheet里的說明。
3. 可以在上電之前先打開下管完成Cboot的充電,如圖3所示。
4. 因為這一過程發生在啟動階段,電流并不大,設計諧振參數時適當加大諧振電感的值也可以消除影響。

圖3
工程師多用改進措施二,四加實測的方法檢驗影響,均沒有發現問題,目前采用這種自舉方式在LLC電路中使用UCC21520的方法已經被廣泛應用于通信電源和車載充電機等場合。
免責聲明:本文為轉載文章,轉載此文目的在于傳遞更多信息,版權歸原作者所有。本文所用視頻、圖片、文字如涉及作品版權問題,請聯系小編進行處理。
推薦閱讀:





