【導讀】精密數據采集(DAQ)系統在工業應用中深受歡迎。一些DAQ應用中需要低功耗和超低噪聲。一個例子是地震傳感器相關應用,從地震數據中可以提取大量信息,這些信息可用于廣泛的應用,例如結構健康監測、地球物理研究、石油勘探甚至工業和家庭安全1。
DAQ信號鏈要求
地震檢波器是將地振動信號轉換成電信號的機電轉換裝置,適用于高分辨率地震勘探。它們沿著陣列被植入地面,用于測量地震波從非連續面(如層面)反射回來的時間,如圖1所示。

圖1.地震源和檢波器陣列。
要捕獲地震檢波器的小輸出信號,必須構建高靈敏度DAQ信號鏈以進行數據分析。總均方根噪聲應為1.0 μV rms,有限的平坦低通帶寬范圍為300 Hz至400 Hz左右,同時信號鏈應實現大約-120 dB的THD。由于地震儀器由電池供電,因此功耗應控制在約30 mW。
本文介紹兩種信號鏈解決方案,其達成的目標要求如下:
● PGIA增益:1、2、4、8、16
● 集成可編程寬帶濾波器的ADC
● 增益 = 1時(-3 dB帶寬為300 Hz至約400 Hz)的RTI噪聲為1.0 μV rms
● THD:-120 dB(增益 = 1時)
● CMRR > 100 dB(增益 = 1時)
● 功耗(PGIA加ADC):33 mW
● 第二通道用于自測
DAQ信號鏈解決方案
ADI網站上沒有一款精密ADC具備所有這些特性并能實現如此低的噪聲和THD,也沒有一款PGIA能提供如此低的噪聲和功耗。但是,ADI公司提供了出色的精密放大器和精密ADC,可使用這些器件構建信號鏈以達成目標。
為了構建低噪聲、低失真和低功耗PGIA,超低噪聲 ADA4084-2 或零漂移放大器 ADA4522-2 是不錯的選擇。
關于非常高精度的ADC,24位Σ-Δ型ADC AD7768-1 或32位SAR型ADC LTC2500-32 是上上之選。它們提供可配置的ODR,并集成平坦低通FIR濾波器,適合不同的DAQ應用。
地震信號鏈解決方案:ADA4084-2 PGIA和AD7768-1
圖2顯示了整個信號鏈。ADA4084-2、 ADG658 和0.1%電阻可以構建低噪聲、低THD PGIA,提供最多八個不同的增益選項。AD7768-1是單通道、低功耗、-120 dB THD平臺。它具有低紋波可編程FIR、DC至110.8 kHz數字濾波器,使用 LT6657 作為基準電壓源。

圖2.ADA4084-2 PGIA和AD7768-1加MCU濾波信號鏈解決方案
AD7768-1以1 kSPS的ODR運行時,均方根噪聲為1.76 μV rms;在低功耗模式下,功耗為10 mW。為了實現最終1.0 μV rms噪聲,它可以更高的ODR運行,例如中速模式下的16 kSPS。當AD7768-1以較高調制器頻率運行時,它具有較低的本底噪聲(如圖3所示)和較高的功耗。可以在MCU軟件中實現平坦低通FIR濾波器算法,以消除較高帶寬噪聲,并將最終ODR降至1 kSPS。最終均方根噪聲將是3.55μV的大約四分之一,即0.9 μV。

圖3.利用MCU后置濾波平衡AD7768-1的ODR以達到目標噪聲性能。
作為一個例子,MCU軟件FIR濾波器可以按圖4所示構建,以平衡性能和群延遲。
地震信號鏈解決方案:ADA4084-2 PGIA和LTC2500-32
LTC2500-32是一款集成可配置數字濾波器的低噪聲、低功耗、高性能32位SAR ADC。32位數字濾波的低噪聲和低INL輸出,使它特別適合地震學和能源勘探應用。
高阻抗源應加以緩沖以使采集期間的建立時間最短,并優化開關電容輸入SAR ADC線性度。為獲得最佳性能,應使用緩沖放大器來驅動LTC2500-32的模擬輸入。必須設計一個分立PGIA電路來驅動LTC2500-32,以實現低噪聲和低THD(PGIA部分引入的)。
PGIA實現
PGIA電路的主要規格包括:
● 電源:5 V(最小值)
● AD7768-1有19.7 mW的功耗,因此PGIA電路的功耗應小于13.3 mW,才能滿足33 mW的功耗目標
● 噪聲:增益 = 1時的噪聲為0.178 μV rms,約為AD7768-1 1.78 μV rms的1/10
有三類PGIA拓撲結構:
● 集成PGIA
● 集成儀表放大器的分立PGIA
● 帶運算放大器的分立PGIA
表1列出了ADI公司的數字PGIA。 LTC6915 的IQ最低。噪聲密度為50 nV/√Hz,430 Hz帶寬內的積分噪聲為1.036 μV rms,超過0.178 μV rms的目標值。因此,集成PGIA不是一個好的選擇。
表2列出了幾種儀表放大器,包括300μA IQ的 AD8422。它在430 Hz帶寬內的積分噪聲為1.645 μV rms,因此也不是一個好的選擇。

圖4.MCU后置FIR濾波器級

圖5.ADA4084-2 PGIA和LTC2500-32信號鏈解決方案

圖6.不同降采樣系數下的LTC2500-32平坦通帶濾波器噪聲
表1.數字PGIA

表2.儀表放大器

表3.低噪聲、低功耗運算放大器

可以使用LTspice®來仿真分立PGIA的噪聲性能。積分噪聲帶寬為430 Hz。表4顯示了兩個不同PGIA和AD7768-1的噪聲仿真結果。ADA4084解決方案具有更好的噪聲性能,尤其是在高增益時。

圖7.分立PGIA框圖
使用運算放大器構建分立PGIA
"可編程增益儀表放大器:找到最適合您的放大器" 一文討論了各種集成PGIA,并為構建滿足特定要求的分立PGIA提供了很好的指導建議2>。圖7顯示了分立PGIA電路的框圖。
可以選擇低電容和5 V電源的ADG659/ADG658。
對于運算放大器,IQ(每通道<1 mA)和噪聲(電壓噪聲密度<6 nV/√Hz)是關鍵規格。精密運算放大器ADA4522-2和ADA4084-2是很好的選擇,其特性列于表3中。
對于增益電阻,選擇1.2 kΩ/300Ω/75Ω/25Ω電阻以實現1/4/16/64增益。電阻越大,噪聲可能會增加,而電阻越小,需要的功耗越多。如果需要其他增益配置,必須仔細選擇電阻以確保增益精度。
差分輸入ADC起到減法器的作用。ADC的CMRR大于100 dB,可滿足系統要求。
表4.噪聲仿真結果

在環補償電路驅動LTC2500-32
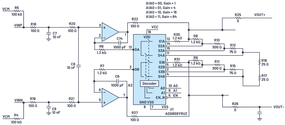
AD7768-1集成了預充電放大器,可減輕驅動要求。對于SAR ADC,例如LTC2500-32,一般建議使用高速放大器作為驅動器。在此DAQ應用中,帶寬要求很低。為了驅動LTC2500-32,建議使用一個由精密放大器(ADA4084-2)構成的在環補償電路。圖8顯示了用于驅動LTC2500-32的在環補償PGIA。該PGIA具有如下特性:
R22/C14/R30/C5和R27/C6/R31/C3關鍵元件,用以提高在環補償電路的穩定性。
使用ADG659,A1/A0 = 00,增益 = 1,上方放大器的反饋路徑為放大器輸出 ? R22 ? R30 ? S1A ? DA ? R6 ? AMP —IN。
使用ADG659,A1/A0 = 11,增益 = 64,上方放大器的反饋路徑為放大器輸出 ? R22 ? R8 ? R10 ? R12 ? S4A ? DA ? R6 ? AMP —IN。
PGIA連接到LTC2500-32EVB以驗證性能。試驗不同的無源元件(R22/C14/R30/C5和R27/C6/R31/C3)值,以在不同增益(1/4/16/64)下實現更好的THD和噪聲性能。最終元件值為:R22/R27 = 100 Ω,C14/C6 = 1 nF,R30/R31 = 1.2 kΩ,C3/C5 = 0.22 µF。PGIA以下的增益為1時的實測3 dB帶寬約為16 kHz。

圖8.PGIA驅動LTC2500-32
試驗臺評估設置
為了測試噪聲、THD和CMRR性能,將分立ADA4084-2 PGIA和AD7768-1板做成完整解決方案。該解決方案與EVAL-AD7768-1評估板兼容,因而可以與控制板SDP-H1接口。因此,可以使用EVAL-AD7768FMCZ軟件GUI來收集和分析數據。
ADA4084-2 PGIA和LTC2500-32板設計為備選的完整解決方案。電路板與SDP-H1控制板接口,并由LTC2500-32FMCZ軟件GUI控制。
兩個板的PGIA增益均被設計為1/2/4/8/16,這與圖8所示不同。表5顯示了這兩個板的評估結果。

圖9.ADA4084-2 PGIA和AD7768-1評估板解決方案
表5.信號鏈解決方案測試結果



圖10.增益為1時的ADA4084-2 PGIA和LTC2500-32板FFT
結論
針對地震學和能源勘探應用,為了設計一個非常低噪聲和低功耗的DAQ解決方案,可以使用低噪聲、低THD的精密放大器設計分立PGIA,以驅動高分辨率精密ADC。這種解決方案可以根據功耗要求靈活地平衡噪聲、THD和ODR。
● LTC2500-32的低噪聲性能加上ADA4084-2和LTC2500-32的優點,使得解決方案表現出最佳噪聲性能,無需MCU進一步濾波處理。
● 在PGIA增益 = 1時,ADA4522-2和ADA4084-2都有良好的噪聲性能。噪聲性能約為0.8 µV rms。
● ADA4084-2在高增益時具有更好的噪聲性能。在增益 = 16時,ADA4084-2和LTC2500-32的噪聲為0.19 μV rms,比ADA4522-2的0.25 μV rms要好。
● 對于AD7768-1,借助MCU濾波,ADA4084-2和AD7768-1解決方案表現出與ADA4084-2和LTC2500-32解決方案相似的噪聲性能。
本文給出的數據采集解決方案要求低噪聲和低功耗,而帶寬有限。其他DAQ應用會有不同的性能要求。如果低功耗不是必需的,可以使用如下運算放大器來構建PGIA:
● 最低噪聲:可以考慮LT1124和LT1128以獲得最佳噪聲性能。
● 最低漂移:新型零漂移放大器ADA4523具有比ADA4522-2和LTC2500-32更好的噪聲特性。
● 最低偏置電流:如果傳感器的輸出電阻較高,建議使用ADA4625-1。
● 較高帶寬:當構建高帶寬DAQ應用中的高帶寬、低噪聲PGIA時,ADA4807、LTC6226和LTC6228是很好的解決方案。
在噪聲和功耗不重要,但要求較小PCB面積和高集成度的DAQ應用中,ADI公司的新型集成PGIA ADA4254和LTC6373也是很好的選擇。ADA4254是一款零漂移、高電壓、1/16至~176增益的魯棒PGIA,而LTC6373是一款25 pA IBIAS、36 V、0.25至~16增益、低THD PGIA。
表6.精密運算放大器選型表


參考電路
1地震檢波器。 ScienceDirect.
2esse Santos、Angelo Nikko Catapang和Erbe D. Reyta。 “了解地震信號檢測網絡的基礎知識。” 模擬對話,第53卷第4期,2019年12月。
3Kristina Fortunado。 “可編程增益儀表放大器:找到最適合您的放大器。” 模擬對話,第52卷第4期,2018年12月。
免責聲明:本文為轉載文章,轉載此文目的在于傳遞更多信息,版權歸原作者所有。本文所用視頻、圖片、文字如涉及作品版權問題,請聯系小編進行處理。
推薦閱讀:






