【導讀】在電子電路中我們常常需要使用負的電壓,比如說我們在使用運放的時候常常需要給他建立一個負的電壓。下面就簡單的以正5V電壓到負電壓5V為例說一下他的電路。
負電壓的產生電路圖原理
在電子電路中我們常常需要使用負的電壓,比如說我們在使用運放的時候常常需要給他建立一個負的電壓。下面就簡單的以正5V電壓到負電壓5V為例說一下他的電路。
通常我需要使用負電壓時一般會選擇使用專用的負壓產生芯片,但這些芯片都比較貴比如ICL7600,LT1054等等。哦差點忘了MC34063了這個芯片使用的最多了,關于34063的負壓產生電路我這里不說了在datasheet中有的。下面請看我們在單片機電子電路中常用的兩種負壓產生電路。

現在的單片機有很多都帶有了PWM輸出,我們在使用單片機的時候PWM很多時候是沒有用到的用他輔助產生負壓是不錯的選擇。
上面的電路是一個最簡單的負壓產生電路了。他使用的原件是最少的了我們只需要給他提供1kHZ左右的方波就可以了,相當的簡單。這里需要注意這個電路的代負載能力是很弱的,同時在加上負載后電壓的降落也比較大。
由于上面的原因產生了下面的這個電路:

負電壓產生電路分析
電壓的定義:電壓(voltage),也稱作電勢差或電位差,是衡量單位電荷在靜電場中由于電勢不同所產生的能量差的物理量。其大小等于單位正電荷因受電場力作用從A點移動到B點所做的功,電壓的方向規定為從高電位指向低電位的方向。
說白了就是:某個點的電壓就是相對于一個參考點的電勢之間的差值。V某=E某-E參。一般我們把供電電源負極當作參考點。電源電壓就是Vcc=E電源正-E電源負。
想產生負電壓,就讓他相對于電源負極的電勢更低即可。要想更低,必須有另一個電源的介入,根本原理都是利用兩個電源的串聯。電源2正極串聯在參考電源1的負極后。電源2負極就是負電壓了。

一個負電壓產生電路:利用電容充電等效出一個新電源,電容串聯在GND后,等效為電源2。則產生負電壓。

1、電容充電:當PWM為低電平時,Q2打開,Q1關閉,VCC通過Q2給C1充電,充電回路是VCC-Q2-C1-D2-GND。C1上左正右負。

2、電容C1充滿電

3、電容C1作為電源,C1高電勢極串聯在參考點。C1放電,從C2續流,產生負電壓。
當PWM為低電平時,Q2關閉,Q1打開,C1開始放電,放電回路是C1-C2-D1,這實際上也是對C2進行充電的過程。C2充好電后,下正上負,如果VCC的電勢為5點幾伏,就可以輸出-5V的電壓了。

產生負電壓(-5V)的方案

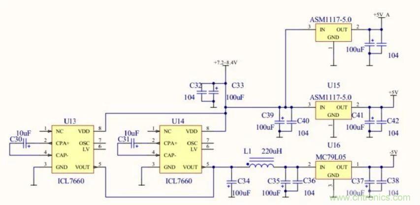
7660和MAX232輸出能力有限,做示波器帶高速運放很吃力,所以魏坤也得用4片并聯的方式擴流。
第一版是7660兩片并聯的。
用普通的DC/DC芯片都可以產生負電壓,且電壓精確度同正電壓一樣,驅動能力也很強,可以達到300mA以上。
一般的開關電源芯片都能產生負電壓,實在不行用用開關電源輸出的PWM去推電荷泵,也可以產生較大的電流,成本也很低,不知紋波要求多少,電荷泵用LC濾波之后紋波相當小的。7660是電荷泵所以電流很小。
整個示波器的設計數字電源的+5V和模擬電源的+5V是分開供電的,但是數字地和模擬地應該怎么處理呢?
數字地和模擬地是一定要連在一起的,不然電路沒法工作。
數字部分的地返回電流不能流過模擬部分地,兩個地應該在穩定的地參考點連在一起。
負電壓的意義
1、人為規定。例如電話系統里是用-48V來供電的,這樣可以避免電話線被電化學腐蝕。當然了,反著接電話也是可以工作的,無非是電壓參考點變動而已。
2、通訊接口需要。例如RS232接口,就必須用到負電壓。-3V~-15V表示1,+3~+15V表示0。這個是當初設計通訊接口時的協議,只能遵守咯。PS:MAX232之類的接口芯片自帶電荷泵,可以自己產生負電壓。
3、為(非軌到軌)運放提供電源軌。老式的運放是沒有軌到軌輸入/輸出能力的,例如OP07,輸入電壓范圍總是比電源電壓范圍分別小1V,輸出分別小2V。這樣如果VEE用0V,那么輸入端電壓必須超過1V,輸出電壓不會低于2V。這樣的話可能會不滿足某些電路的設計要求。為了能在接近0V的輸入/輸出條件下工作,就需要給運放提供負電壓,例如-5V,這樣才能使運放在0V附近正常工作。不過隨著軌到軌運放的普及,這種情況也越來越少見了。
4、這個比較有中國特色,自毀電路。一般來說芯片內部的保護電路對于負電壓是不設防的,所以只要有電流稍大,電壓不用很高的負電壓加到芯片上,就能成功摧毀芯片。
推薦閱讀:






